



深圳
具体如下
↓↓
离开当地政策:
广大市民群众非必要不离深、不出省,确需离深的,自1月7日24时起,须持有48小时内核酸检测阴性证明。
另外,1月14日,深圳市教育局发布“2022年寒假致家长的一封信”,信中提到:请您及家人非必要不离深、不出省,严格限制前往中、高风险地区及所在县(市、区、旗),非必要不前往中高风险地区所在地市的其他县(市、区、旗),尽量避免前往省外陆地边境口岸城市。返深后48小时内进行核酸检测,并做好个人健康监测。
进入当地政策:
1.高风险地区来(返)深人员,红码人员。
实施14天集中隔离,核酸检测前七天每天一检,第10、14天开展核酸检测。
2.中风险地区来(返)深人员,高风险地区所在县(市、区,直辖市的街道、镇)来(返)深人员。
实施14天居家隔离,第1、3、7、14天开展核酸检测。
3.有明显社区传播且对我市输入风险高的地市(或县、区、旗)来(返)深人员。
实施14天居家健康监测,第1、3、7、14天开展核酸检测。
4.有感染源头不明病例出现且有潜在社区传播风险的地市(直辖市的区、县)或县(区、旗、直辖市的街道、镇)来(返)深人员,以及中风险地区所在县(区、旗)来(返)深人员。
实施3天居家健康监测(3天2检)+11天自我健康监测,第1、3、14天开展核酸检测。
5.其他有本土病例的地市来(返)深人员。
实施“四个一”健康管理和14天自我健康监测。
6.香港来(返)深入境人员,实施7天集中隔离+7天居家隔离+7天居家健康监测。
澳门来(返)深入境人员,需持7天内核酸检测阴性证明。
除香港、澳门以外的境外来(返)深人员,实施14天集中隔离+7天严格居家健康监测。
7.国内中高风险地区和有阳性病例报告的地区来深航班、火车和长途客车旅客
需持48小时内核酸检测阴性证明登机(上车),同时接受落地核酸检测。

广州
离广去往除北京外的其他地方
具体如下
↓↓
离开当地政策:
1.去往除北京外的其他地方,不需要检查48小时核酸阴性报告,但旅客需要关注目的地相关防疫政策。
2.去往北京方向的旅客进站乘车时需查验48小时核酸检测阴性证明和“北京健康宝”行程码。
进入当地政策:
1.近14天有高风险地区(或经评估需参照高风险地区管理的地区)旅居史的来(返)穗人员
实施“集中隔离14天”,在第1、4、7、10、14天开展核酸检测。
2.近14天有高风险地区(或经评估需参照高风险地区管理的地区)所在县(市、区)(直辖市为街道)旅居史的来(返)穗人员
实施“居家隔离14天”,在第1、4、7、10、14天开展核酸检测。
3.近14天有高风险地区(或经评估需参照高风险地区管理的地区)所在地级市(盟、州、直辖市的区)旅居史的来(返)穗人员
实施“居家隔离7天+居家健康监测7天”,在第1、4、7、10、14天开展核酸检测。
4.对有中风险地区(或经评估需参照中风险地区管理的)旅居史的来(返)穗人员
实施“居家隔离14天”,在第1、4、7、10、14天开展核酸检测。
5.对有本土阳性个案地级市(盟、州、直辖市的区)旅居史的来(返)穗人员
实施“三天两检”(间隔24小时)和14天居家健康监测,在第7天、第14天分别做一次核酸检测。
6.近14天有“未发生本土疫情陆地边境口岸城市(不含香港澳门接壤的)”旅居史的:实施“四个一”健康管理和14天自我健康监测。
7.近14天有本土疫情发生的外省(自治区、直辖市)来(返)穗人员
抵穗48小时内主动做一次核酸检测。
8.其他省(自治区、直辖市)外来(返)穗人员
抵穗后应48小时内主动做一次核酸检测。
9.密切关注国内各地区疫情信息,如与目前国内已经报告本土阳性感染者的公布行程有交集、重合的,或近14天有外省旅居史的,或近14天有本土疫情发生地旅居史的:抵穗后12小时内主动向社区(村)或小区单位、酒店宾馆报告并配合各项健康管理措施。
珠海
具体如下
↓↓
离开当地政策:
全体市民非必要不离开珠海、不出省。确需离开珠海的,需凭粤康码绿码,并持有24小时核酸检测阴性证明。
进入当地政策:
(一)境内中高风险地区来珠返珠人员
1.对高风险地区来返珠人员开展14天集中隔离(自离开高风险地区起算)。
2.对中风险地区来返珠人员开展14天居家隔离(自离开中风险地区起算)。
3.对中风险地区所在地市来返珠人员开展四个一(发放一份健康告知书、开展一次健康咨询、扫一次健康码、开展一次核酸检测)和14天自我健康监测。
4.对高风险地区所在地市来返珠人员开展三天两检,间隔24小时,和14天居家健康监测。
5.所有省外来返珠人员主动检测一次核酸。
(二)经港珠澳大桥公路口岸入境人员
1.香港经港珠澳大桥公路口岸入境人员实行“14+7”健康管理。香洲区转运专班通过闭环管理转送到各区集中隔离场所进行14天集中隔离,第1、4、7、14天开展一次核酸检测;7天居家健康监测,第15、21天开展一次核酸检测。其中解除隔离前第14天检测实行“双采双检”(即两个机构采样、两个机构检测)。
2.自香港入境从事重要公务、经贸、科技等活动豁免隔离医学观察人员:落实名单管理,入境需持72小时内核酸检测阴性证明,入境时海关采样24小时内上传核酸结果,全流程专车接转、闭环管理。入境活动不超过3天的,入境第一天在指定酒店隔离,待核酸阴性结果出来后方可开展指定活动。活动超过3天的,入境头三天需在指定酒店自我隔离,核酸3天2检。入境超过7、14、21天的,需在第7、14、21天开展一次核酸检测,其中第14天要实行“双采双检”。
(三)经珠澳口岸入境人员
自2022年1月16日上午6时起,从珠海经珠澳口岸到澳门人员须持24小时内有效核酸检测阴性结果证明通关;
从澳门经珠澳口岸到珠海人员措施不变,即从澳门经珠澳口岸到珠海人员须持7天内有效核酸检测阴性结果证明通关。
(四)落地核酸
2021年12月25日0时至2022年3月15日24时期间,对经“两站一场一港口”的来(返)珠人员实行落地核酸检测。
(五)对陕西省西安市(除高风险地区外)旅居史来(返)粤人员开展14天居家隔离的健康管理措施,对12月8~21日来(返)粤未满14天者补齐14天居家隔离(自离开西安日起算)。
(六)2021年12月25日以来有天津市、河南省安阳市旅居史人员开展“7天居家隔离+7天居家健康监测”。

佛山
外来(返)佛人员抵佛后
应48小时内主动做一次核酸检测
具体如下
↓↓
进入当地政策:
1.对有国内中高风险地区旅居史的来(返)佛人员
实施14天集中隔离医学观察。
2.对有国内中高风险地区所在县(区)旅居史的来(返)佛人员
实施14天居家隔离医学观察。不具备居家隔离条件的,一律实施集中隔离医学观察。
3.对有国内中高风险地区所在地市(直辖市为区、县)旅居史的来(返)佛人员
实施14天居家健康监测。其中前3天落实“三天两检”,期间居家不外出、人员不来访、采样不出门。
4.对近14天从发生本土疫情的外省(自治区、直辖市)来佛返佛人员
实施“四个一”健康管理(即发放一份健康告知书,开展一次健康问询,查验一次健康码,开展一次核酸检测)和14天自我健康监测;
其他省(自治区、直辖市)外来(返)佛人员抵佛后应48小时内主动做一次核酸检测。
5.对于出现本地传播疫情,尚未划定风险等级的地市,参照中风险地区所在地市管理。
汕头
具体如下
↓↓
进入当地政策:
1、对近14天有中、高风险地区旅居史来(返)汕人员
实施14天集中隔离医学观察(第1、4、7、14天开展核酸检测)。
2、对近14天有高风险地区所在县(市、区)(直辖市为街道)旅居史来(返)汕人员
实施14天居家隔离医学观察(第1、4、7、14天开展核酸检测)。
3、对近14天有高风险地区(包括14天内累计报告本土个案超过10例但尚未调整为高风险地区)所在地市(直辖市为区、县,不包括高风险地区所在县区)旅居史来(返)汕人员
实施“3天居家健康监测+11天自我健康监测”(第1、3、14天开展核酸检测)。
4、对近14天有中风险地区(包括发生本地传播但尚未调整为中风险地区)所在地市(直辖市为区、县)旅居史来(返)汕人员
实施“四个—”健康管理和“14天自我健康监测”。
5、其他省外来汕返汕人员
抵汕后进行一次核酸检测。

韶关
韶关市外低风险地市(无本土阳性个案)
来(返)韶的,返韶48小时内
完成一次核酸检测
具体如下
↓↓
2021年12月25日以来云南省瑞丽市,12月27日以来广东省中山市,12月31日以来广东省珠海市,2022年1月4日以来上海市静安区、普陀区、宝山区,1月9日以来浙江省杭州市,请以上地区来(返)韶人员立即向所在社区(村委)、所在单位、所在酒店报备相关情况,配合当地做好核酸检测等疫情防控措施。
目前韶关市对外地来(返)韶人员的管理措施如下:
深圳、中山、珠海目前按照有本土阳性个案地市管理。
接到外省(市、县、区)各级疾控中心电话告知的密切接触者等风险人员,请记清告知的涉疫信息和对方的联系方式,戴好口罩,与其他人保持隔离,立即向所在社区(村)或当地疾控中心或疫情防控办电话报告,接受相应的管控。
保持关注个人粤康码和通信大数据行程卡,一旦发现变为红码或黄码,必须第一时间向所在社区(村)报告,并配合做好各项健康管理措施。

河源
离开当地政策:
(一)提倡在河过节。
各级党政机关、事业单位、国有企业领导干部要带头在河源过节,确需离开河源过节的,应向单位报备并经主要领导同志同意。节后须持48小时内核酸阴性证明返河,返河当天再做一次核酸检测;从外省或省内有本土疫情所在地市返河的,返河后实行“三天两检”。
(二)严格落实人员动向排查和报备。
进一步落实县(区)、乡镇(街道)、开发区的属地责任,行业主管部门的监管责任,村(居)、单位、企业的主体责任,强化春节期间人员动向摸底排查,全面排查节前拟返河过节人员和拟离河回乡过节人员以及节后返工返乡人员,做到底数清,按名册管理,并动员其尽量留在原地过节。确需返河过节的,应提前3天向所在单位、目的地社区居委会或村委会报备,返河时须持48小时内核酸阴性证明,返河当天再做一次核酸检测;从外省或省内有本土疫情所在地市返河的,返河后实行“三天两检”。
进入当地政策:
严格限制中、高风险地区所在地市或防范区人员出行,确需返河的,应提前3天向所在单位、目的地社区居委会或村委会报备,且须持48小时内核酸阴性证明,并按规定配合做好核酸检测和相应的管控措施(集中隔离、居家隔离、居家健康监测或自我健康监测,下同)。
境外入境集中隔离解除后不满14天的人员,返河后应立即向居住酒店、所在单位、目的地社区居委会或村委会报备,并按规定配合做好核酸检测和相应的管控措施。
高风险岗位人员(如,收治新冠肺炎及隔离人员的定点医院医务人员、集中隔离场所工作人员、在陆港空口岸接触入境人员和进口货物的人员等)尽量避免出行,确需返河或回乡的,须脱离工作岗位14天以上且持48小时内核酸阴性证明,并提前3天向所在单位、目的地社区居委会或村委会报备。
需要定期核酸检测岗位的人员(如,从事进口冷冻食品销售、医疗机构医护人员、“三点一线”人员等)尽量留在当地过节,确需返河或回乡的,须提前3天向所在单位、目的地社区居委会或村委会报备,且持48小时内核酸阴性证明,返河或回乡后按原来的频次进行核酸检测。
梅州
离梅出省的
须持有48小时内核酸检测阴性证明
抵梅旅客全员落地核酸检测
具体如下
↓↓
离开当地政策:
倡导广大市民非必要不离梅、不出省,确需离梅出省的,须持有48小时内核酸检测阴性证明;各级党政机关、企事业单位带头落实非必要不离梅、不出省要求。
“离梅”师生员工需报批(报备):
17日,梅州市新冠肺炎疫情防控指挥办校园疫情防控工作专班印发了《关于进一步做好寒假期间校园新冠肺炎疫情防控工作的通知》。要求各教育行政部门、各级各类学校(含幼儿园,下同)要严格控制聚集活动,引导师生员工、家长不参加大规模人员聚集性活动,家庭聚餐不超过10人;坚决落实“非必要不离梅,非必要不前往中高风险地区所在地市,非必要不前往报告本土病例的县(市、区、旗),非必要不前往省外陆地边境口岸城市,严格限制前往中高风险地区及所在县(市、区、旗)”的要求,严格做好“离梅”师生员工的报批(报备)制度,如发现瞒报漏报和不如实报告行程造成不良后果的,要提交政府相关部门依法依规严肃处理。
进入当地政策:
严格落实“两站一场”抵梅旅客全员落地核酸检测。
确需返梅过节的人员,应提前3天向所在单位、目的地村(居)委会报备,或在“梅州健康”小程序进行自助健康申报。
近14天内有发生疫情地区旅居史来(返)梅人员,务必第一时间主动向所在村(社区)、工作单位或所住酒店报告,配合落实分级分类健康管理措施。
建议广大市民近期从外省或珠海、中山、深圳来(返)梅后,主动做一次核酸检测,并自我健康观察14天。
惠州
从低风险省份来(返)人员
抵惠后进行一次核酸检测
并做好健康监测
具体如下
↓↓
进入当地政策:
一、近14天内有高风险地区所在县(区)旅居史来(返)惠人员
开展14天集中隔离,第1、4、7、14天各检测一次核酸,第14天双采双检;
近14天内有高风险地区所在地市其他县(区)来(返)粤人员
严格开展14天居家健康监测,并采取“三天两检”措施 。
二、近14天内有中风险地区所在县(区)旅居史来(返)惠人员
开展14天居家隔离,第1、4、7、14天各检测一次核酸,第14天双采双检,居家隔离期间单人单间居住,不能外出,同住人员不能外出,不具备居家隔离条件人员进行集中隔离;
近14天内有中风险地区所在地市其他县(区)旅居史来返(惠)人员
开展“四个一”健康管理和14天自我健康监测(对出现本地病例但尚未调整风险等级的地市,参照中风险地区所在地市防控政策管理)。
三、近14天内有发生本土疫情所在省份其他地市旅居史来(返)惠人员
需持48小时核酸检测阴性证明。
四、其他未发生本土疫情省份来(返)惠人员
抵惠后建议进行一次核酸检测。
疫情防控措施将根据疫情发展形势适时调整。
汕尾
从低风险省份来(返)人员
抵汕后48小时内进行一次核酸检测
并做好健康监测
具体如下
↓↓
进入当地政策:
1.近14天有国内中高风险地区(或经评估需参照中高风险管理的地区)旅居史来(返)汕人员
实施14天集中隔离(第1、4、7、10、14天检测核酸);
2.对近14天有国内中高风险地区(或经评估需参照中高风险管理的地区)所在县(市、区)(直辖市为街道)旅居史来(返)汕人员
实施14天居家隔离医学观察(第1、4、7、10、14天检测核酸);
3.近14天有国内中高风险地区(或经评估需参照中高风险管理的地区)所在地市(盟、州、直辖市的区、县)旅居史来(返)汕人员
实施14天居家健康监测(第1、3、7、10、14天检测核酸);
4.对近14天从发生本土疫情的外省(自治区、直辖市)来(返)汕人员
实施“四个一”健康管理+14天自我健康监测(第1、3天检测核酸);
其他省(自治区、直辖市)外来(返)汕人员,抵汕后应48小时内主动做一次核酸检测;
5.对近14天出现本地传播疫情,尚未划定风险等级的地市(盟、州、直辖市的区、县),参照中风险地区所在地市管理。
6.如与目前国内已经报告本土阳性感染者的公布行程有交集、重合的,或近14天有外省旅居史的,或近14天有本土疫情发生地旅居史的,抵汕后12小时内主动向社区(村)或小区、单位酒店宾馆报告并配合各项健康管理措施。
7.近14天有未发生本土疫情陆地边境口岸城市(不含香港澳门接壤的)旅居史的,实施“四个一”健康管理+14天自我健康监测(第1、3天检测核酸)。
中山
具体如下
↓↓
离开当地政策:
1.2022年1月13日9时起,对中山市进出坦洲镇的所有道路实施全面管控。管控期间,人员原则上只进不出,如因就医、特定公务等确需出入的,须持48小时内核酸检测阴性证明。
2.广大市民群众非必要不离开中山,确需离开中山的,自1月13日12时起,须持有24小时内核酸检测阴性证明。
进入当地政策:
1.对近14天有高风险地区旅居史来(返)中山人员
实施 14 天集中隔离医学观察(第 1、4、7、14 天开展核酸检测)。
2.对近14天有中风险地区旅居史、高风险地区所在县(市、区)(直辖市为街道)旅居史来(返)中山人员
实施 14 天居家隔离医学观察(第 1、4、7、14 天开展核酸检测)。
3.对近14天有高风险地区(包括14天内累计报告本土个案超过10例但尚未调整为高风险地区)所在地市(直辖市为区、县,不包括高风险地区所在县区)旅居史来(返)中山人员
实施“3天居家健康监测+11天自我健康监测”(第 1、3、14 天开展核酸检测)。
4.对近14天有中风险地区(包括发生本地传播但尚未调整为中风险地区)所在地市(直辖市为区、县)旅居史来(返)中山人员
实施“四个—”健康管理和“14天自我健康监测”。
5.其他省外来(返)中山建议主动做一次核酸检测。
江门
具体如下
↓↓
进入当地政策:
1、对有高风险地区旅居史来(返)江人员
开展14天集中隔离(第1、4、7、14天检测新冠病毒核酸)。
2、对有中风险地区、陕西省西安市旅居史的来(返)江人员
开展14天居家隔离(第1、4、7、14天检测新冠病毒核酸)。不具备居家隔离条件的,一律实施集中隔离。
3、对有天津市、河南省安阳市旅居史的来(返)江人员
开展7天居家隔离+7天居家健康监测(以离开之日起算,离开已超过14天者,开展“四个一”健康管理;离开已超过7天者,补齐居家健康监测;尚未超过7天者,补齐居家隔离,再开展居家健康监测)。
4、对有陕西省咸阳市、延安市,浙江省宁波市,河南省许昌市、郑州市旅居史的来(返)江人员
开展3天居家健康监测+11天自我健康监测(第1、3、14天检测新冠病毒核酸)。
5、对有中风险地区所在地市及参照管理地市(西双版纳傣族自治州,河南省周口市、商丘市、信阳市,上海市浦东新区、杨浦区、宝山区和奉贤区)旅居史来(返)江人员
开展“四个一”健康管理和14天自我健康监测。
6、近14天内有中高风险区或发生本土疫情的低风险地区所在地市旅居史的来江返江人员
应持有48小时内核酸检测阴性证明,抵江后12小时内向所在村(居)委、单位或所住宾馆报告。

阳江
具体如下
↓↓
1.高风险地区来(返)阳人员,红码人员:实施14天集中隔离,第1、4、7、14天开展核酸检测。
2.中风险地区,高风险地区所在县(市、区)(直辖市为街道 )来(返)阳人员:实施14天居家隔离,第1、3、7、14天开展核酸检测。
3.高风险地区所在地市来(返)阳人员:实施3天居家健康监测+11天自我健康监测,第1、3、14天开展核酸检测。
4.中风险地区所在地市来(返)阳人员:实施“四个一”健康管理和14天自我健康监测。
5.外地隔离期满来(返)阳人员:实施14天居家健康监测,第1、14天开展核酸检测。
6.有本地病例报告且本地病例零报告未满14天的地市、重点关注地区来(返)阳人员:实施“四个一”健康管理和14天自我健康监测。
7.跨省流动人员抵粤后提倡及时完成一次新冠病毒核酸检测,并加强自我健康监测。

湛江
具体如下
↓↓
进入当地政策:
1.对境内高风险地区来(返)湛人员
开展14天集中隔离(自离开高风险地区起算)。
2.对中风险地区来(返)湛人员
开展14天居家隔离(自离开中风险地区起算)。
3.对中风险地区所在地市来(返)湛人员
开展“四个一”健康管理(即发放一份健康告知书、开展一次健康问询、查验一次健康码、开展一次核酸检测)和14天自我健康监测。
4.对高风险地区所在地市来(返)湛人员
开展“三天两检”(间隔24小时)和14天居家健康监测。
5.近14天内有中高风险区所在地市旅居史的来湛返湛人员
应持有48小时内核酸检测阴性证明,抵湛后12小时内向所在村(居)委、单位或所住宾馆报告。
6.全市调整入境人员(香港、澳门除外)健康管理措施,入境14天集中隔离期满的人员,从原来实行的“7天居家健康监测”调整为“7天严格居家健康管理”,居家健康管理期间足不出户。
7.对国内中高风险区、发生源头不明本地疫情地区所在的县(市、区)来湛返湛人员实施14天“应隔尽隔”措施。

茂名
问:到茂名后需要隔离吗?
深圳市、中山市、珠海市三地均已划定有中风险地区,其中深圳、珠海报告病例已超过10例。
抵茂后,要第一时间向社区(村)或小区、单位、酒店宾馆报告,并配合各项健康管理措施。
对近14天有深圳市/中山市/珠海市等中风险地区旅居史(“14天”是指自离开疫情发生地之日算起,下同)的来(返)茂人员,需居家隔离14天,并在第1、4、7、14天进行核酸检测;
对近14天有中风险地区所在地市旅居史的来(返)茂人员,需“四个一”健康管理(一份健康告知书、一次健康问询、一次健康码查阅、一次核酸检测),并自我健康监测14天。
对近14天有深圳市/珠海市(14天内累计报告本土个案10例以上)旅居史的来(返)茂人员,实施“3天居家健康监测+11天自我健康监测”(第1、3、14天进行核酸检测)。
问:我省其他无发生疫情的地市来茂返茂有其他要求吗?
无特殊要求,凭健康码绿码通行。
问:自省外无发生疫情的地市来茂返茂有其他要求吗?
抵茂后,要第一时间主动向社区(村)或小区、单位、酒店宾馆报告,倡议主动到相关医疗机构自费做一次核酸检测。
问:居家隔离和居家健康监测有何不同?
居家隔离医学观察者最好单独居住。如果条件不允许,选择一套房屋里通风较好的房间作为隔离房间,保持相对独立。
但需要满足以下要求:
①隔离房间内应有单独卫生间
②房间不能使用和其他房间共通的中央空调
③居家隔离人员及同居的家庭成员、室友原则上不准外出,每天两次向“社区三人小组”报告居家隔离人员体温等健康状况。
不符合居家隔离条件的,在集中隔离场所实施集中隔离。
居家健康监测者要按要求做到“两做好一避免一及时”。
两做好:
做好健康监测,每天测量体温,按要求进行核酸检测
外出时做好个人防护,佩戴口罩,同住人员也可以外出
一避免:原则上在家办公,不参加上学、上班等集体活动,不能进入公共密闭场所,避免参加聚会、聚餐等人群聚集活动
一及时:在出现发热、干咳、乏力、咽痛、嗅(味)觉减退、腹泻等身体不适症状时,应立即向社区“三人小组”报告,及时到定点医疗机构排查

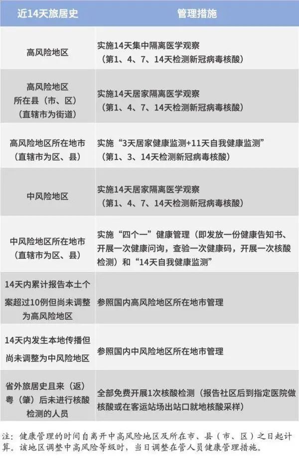
肇庆
从不同地区来(返)肇的人员,需遵循以下防疫措施,必要时实施14天居家隔离医学观测:


清远
进入当地政策:
1. 【高风险地区】来(返)清人员:14 天集中隔离,第 1、4、7、14天检测核酸。
2. 【中风险地区】、【高风险地区所在县(市、区)(直辖市为街道)】来(返)清人员:14天居家隔离,第 1、4、7、14天检测核酸:
河南许昌禹州市(12月19日以来)和安阳汤阴县(12月25日以来)、天津津南区辛庄镇和咸水沽镇(12月25日以来),陕西西安市(12月3日以来)。
3. 【高风险地区所在地市】、【参照高风险管理的地区所在地市】来(返)清人员:
(1)3 天居家健康监测+11 天自我健康监测,第 1、3、14 天检测核酸:河南许昌市(12月19日以来)、郑州市(12月20日以来),浙江宁波市(12月26日以来)。
(2)“7天居家隔离+7天居家健康监测”,第 1、3、7、14天检测核酸:天津市(12月25日以来)、河南安阳市(12月25日以来),以离开之日起算,超过7天者,补齐居家健康监测;尚未超过7天者,补齐居家隔离,再开展居家健康监测,离开已超过14天者,开展“四个一”健康管理。(不含措施1和2的来(返)清人员)。
4. 【中风险地区所在地市(直辖市为区、县)】、【参照中风险地区所在地市】来(返)清人员:“四个一”健康管理+14 天自我健康监测:
河南洛阳市(12月19日以来)、浙江金华市(2022年1月1日以来)、广东深圳市(12月18日以来)、中山市(12月27日以来),上海静安区(1月4日以来)。
5. 【重点地区】来(返)清人员:“四个一”健康管理+14 天自我健康监测:陕西咸阳市,河南周口市、信阳市、商丘市,上海浦东新区、杨浦区、宝山区、奉贤区,辽宁大连市,云南德宏州、浙江杭州市、广东珠海市。
6. 【陆地边境口岸城市】来清(返)人员:2022年1月7日至3月15日,指定陆地边境口岸城市来清人员落实“四个一”健康管理+14天自我健康监测。
7. 【红码人员】:按照红码人员现行管理规定实行隔离医学观察。
8. 【黄码人员】:“三天两检”(间隔24小时),均为阴性后黄码转为绿码。
9.外省来(返)清人员倡导主动做一次核酸检测。






潮州
提倡在潮过节。
各级党政机关、事业单位、国有企业领导干部要带头在潮过节,确需离潮的,应向单位报备并经单位主要领导同意。
节后从省外没有本土疫情所在城市返潮时,须持有48小时内核酸检测阴性证明,抵潮当天再做一次核酸检测;从省内没有本土疫情所在城市返潮时,提倡抵潮当天做一次核酸检测;从省外或深圳、中山、珠海等省内有本土疫情所在城市低风险地区返潮的,抵潮后实行“三天两检”和“3天居家健康监测+11天自我健康监测”。(中、高风险地区或高风险地区所在市、县区来潮返潮人员,严格按现有规定配合做好核酸检测和相应的管控措施,即集中隔离、居家隔离、居家健康监测或自我健康监测,下同)
严格落实人员动向排查和报备:
进一步落实县(区)、镇(街道)属地责任,行业主管部门的监管责任,村(居)、单位、企业的主体责任,强化春节期间人员动向摸底排查,全面排查节前拟返潮过节人员以及节后返工返乡人员,做到底数清,按名册管理,并动员其尽量留在原地过节。
确需返潮过节的,应提前3天向所在单位、目的地村(居)委会报备;从省外没有本土疫情所在城市返潮时,须持有48小时内核酸检测阴性证明,抵潮当天再做一次核酸检测;从省内没有本土疫情所在城市返潮时,提倡抵潮当天做一次核酸检测;从省外或深圳、中山、珠海等省内有本土疫情所在城市低风险地区返潮的,抵潮后实行“三天两检”和“3天居家健康监测+11天自我健康监测”。
强化重点人员管理:
(一)境外入境集中隔离解除后不满14天的人员,返潮后应立即向居住酒店、所在单位、目的地村(居)委会报备,并按规定配合做好核酸检测和相应的管控措施。
(二)高风险岗位人员(含口岸接触入境人员、物品、环境的高风险岗位人员,直接接触进口冷链食品工作人员,跨境货车司机“三点一线”工作人员,集中隔离场所、定点医疗机构、发热门诊等场所的高风险岗位人员)尽量避免出行,确需返潮或回乡的,须脱离工作岗位14天以上且持48小时内核酸阴性证明,并提前3天向所在单位、目的地村(居)委会报备。需要定期核酸检测岗位的人员(如,从事进口冷冻食品销售、医疗机构医护人员、“三点一线”人员等)尽量留在当地过节,确需返潮或回乡的,须提前3天向所在单位、目的地村(居)委会报备,且持48小时内核酸检测阴性证明,返潮或回乡后按原来的频次进行核酸检测。

揭阳
进入当地政策:
1.对近14天有高风险地区旅居史来(返)揭人员实施14天集中隔离医学观察,并于第1、4、7、14天各开展一次核酸检测。
2.对近14天有中风险地区旅居史、高风险地区所在县(市、区)(直辖市为街道)旅居史来(返)揭人员实施14天居家隔离医学观察,并于第1、4、7、14天各开展一次核酸检测。
3.对近14天有高风险地区(包括14天内累计报告本土个案超过10例但尚未调整为高风险地区)所在地市(直辖市为区、县,不包括高风险地区所在县区)旅居史来(返)揭人员实施“3天居家健康监测+11天自我健康监测”(第1、3、14天开展核酸检测)。
4.对近14天有中风险地区(包括发生本地传播但尚未调整为中风险地区)所在地市(直辖市为区、县)旅居史来(返)揭人员实施“四个—”健康管理和“14天自我健康监测”。
5.对粤康码红码的来(返)揭人员,按照红码人员现行管理规定实行隔离医学观察;黄码人员“三天两检”(间隔24小时),结果均为阴性后黄码转为绿码。
6.所有省外来揭返揭人员抵揭后进行一次核酸检测,并向当地社区报告。
7.对2021年12月25日(含)以来有天津市、河南省安阳市旅居史的来(返)揭人员,实施7天居家隔离+7天居家健康监测(自离开之日算起)。
8.根据要求,确需返揭过节的人员,应提前3天向所在单位、目的地村(居)委会报备;从省外没有本土疫情所在城市返揭时,须持有48小时内核酸检测阴性证明,抵揭当天再做一次核酸检测;从省内没有本土疫情所在城市返揭时,提倡抵揭当天做一次核酸检测;从省外或深圳、中山、珠海等省内有本土疫情所在城市低风险地区返揭的,抵揭后实行“三天两检”和“3天居家健康监测+11天自我健康监测”。
云浮
进入当地政策:
(一)1、近14 天有高风险地区旅居史的来(返)云人员:集中隔离14天,第1、4、7、10、14 天开展核酸检测。
2、近14天有高风险地区所在县(市、区)(直辖市为街道)旅居史的来(返)云人员:居家隔离14 天,第1、4、7、10、14 天开展核酸检测。
3、近14 天有高风险地区所在地级市旅居史的来(返)云人员:居家隔离7天+居家健康监测7天,第1、3、7、14 天开展核酸检测。
4、近14天有中风险地区旅居史的来(返)云人员:居家隔离14天,第1、4、7、10、14天开展核酸检测。
5、近14天有中风险地区所在地市旅居史的(返)云人员:居家健康监测14天,第1、3、7、14天开展核酸检测。
6、近14天有本土阳性个案地级市(即重点关注地区)旅居史的来(返)云人员:居家健康监测14天,在第1、3、7、14 天开展核酸检测。
7、近14天有“未发生本土疫情陆地边境口岸城市(不含香港澳门接壤的)”旅居史的来(返)云人员:实施“四个一”健康管理和“14天自我健康监测”。
8、近14 天有“发生本土疫情外省(自治区、直辖市)”旅居史的来(返)云人员:抵云后在火车站、汽车站或24小时内尽早就近做一次核酸检测,并自我健康监测14天。
9、近14天有其他外省(自治区、直辖市)旅居史的来(返)云人员:抵云后24 小时内主动做一次核酸检测。境外来返云人员采取全部集中隔离管理。
(二)对境外来返云人员采取全部集中隔离管理。对境外来返云人员,不具备居家隔离条件在入境口岸城市直接隔离21天再回云,如有个旅客强烈要求回云隔离的,在入境口岸隔离满14天后要求回云的,开展居家隔离7天+自我健康监测7天。
(三)1.在“两站一港口一服务区”及市内公共场所发现“红码”人员,即启动应急机制,由场所防控小组报请所在地防控办落实属地集中隔离并尽快进行核酸采样。
2.在“两站一港口”发现“黄码”人员,即转留置观察室暂时隔离,由场所防控小组报请所在地防控办即对黄码人员开展“四个一”健康管理并进行核酸采样(云城区、云安区的,送市人民医院检测基地急诊检测;其他辖区送当地指定检测机构急诊检测)。检测结果为阳性的,按有关规定处理;检测结果为阴性且目的地为我市辖区的,由目的地防控办接通知后即派专人专车闭环转运,落实有关措施;目的地为我市辖区外的,发放健康告知书,要求其做好个人防护,抵达目的地后即向社区报备。
3.在高速公路服务区发现“黄码”人员,向其发放健康告知书,要求其做好个人防护,抵达目的地即向所在社区报备,尽快到医疗机构进行核酸检测。
东莞
具体如下
↓↓
进入当地政策:
1.对14天内(下同)境内高风险地区来(返)莞人员、红码人员
开展14天集中隔离,并在第1、4、7、10、14天各开展一次核酸检测,其中第14天双采双检。
2.高风险地区所在县(区)、中风险地区来(返)莞人员
开展居家隔离14天,并在第1、3、7、14天各开展一次核酸检测,其中第14天双采双检。
3.高风险地区所在地市、中风险所在县(区)来(返)莞人员
开展“三天两检”(间隔24小时)和居家隔离+11天居家健康监测,在第1、3、14天开展核酸检测。
4.中风险地区所在地市来(返)莞人员
开展“四个一”健康管理同时实施14天自我健康监测。
5.有明显社区传播风险且对我市输入风险高的来(返)莞人员政策:
实施7天居家隔离+7天居家健康监测,第1、3、7、14天开展核酸检测,其中第14天双采双检。
6.有感染源头不明病例且有潜在社区传播风险的地市(直辖市的区、县)或县(区、旗、直辖市的街道、镇)来(返)莞人员政策:实施“3天2检(间隔大于24小时)”居家隔离+11天自我健康监测,第1、3、14天开展核酸检测。
7.其他重点地区来(返)莞人员政策:根据省、市指挥办有关要求执行。




来源:广东安全生产杂志









