一男子正在给车加油
突然起火了
工作人员拿起灭火器欲灭火
火还没灭
灭火器突然爆炸了
请看监控视频
▼▼▼
灭火器爆炸并不是个案
再来看一个案例
▼▼▼
这可不是开玩笑
灭火器爆炸伤人事件可不少
▼▼▼
2016年8月,韩国一个小工厂发生火灾,工厂老板当即使用已经过期的灭火器灭火,结果灭火器发生爆炸,老板当场死亡。
2016年6月4日,哈尔滨一名14岁男孩在家附近发现一个废弃灭火器,拿起摆弄,结果灭火器爆炸,男孩身亡……
2015年3月,做废品收购的人在搬废品时看到一只过期的小号车用灭火器,正当他准备扯下保险销上的铅封时,灭火器发生爆炸,使其手骨掌炸断。
2014年2月20日一名女士推着婴儿车走出小区,被一个喷出大量气体的灭火器撞倒,导致该女士的脚部踝关节骨折,身上也有多处受伤。
2012年5月14日,兰州市雁滩家具市场405商铺,铺主林某听到门口已挂报废牌的干粉灭火器有异响,他便凑过去看个究竟,这时灭火器突然爆炸,林某被炸成重伤。
2008年8月12日,某企业组织专职消防员对员工进行现场消防教育,沈某正手持一干粉灭火器向员工示范操作,突然灭火器发生爆炸,碎片击中沈某颧骨和下颚,并造成颅骨重伤,经医院抢救不治身亡。经查,该干粉灭火器5年没有换粉和检修。
下面请看一个实验
更直观的感受
灭火器爆炸的瞬间!

据悉,在空旷环境下
爆炸灭火器会给
周边5米范围内的人员
带来生命威胁
那么问题来了
平常大家用来灭火的武器,
怎么突然就成为危险品了呢?
这里面到底有哪些学问呢?
一般灭火器是不会爆炸的,
关键在于灭火器是否已过期。
因此过期的灭火器十分危险
记得做好检查与维护
这份注意事项
一起来学习一下吧
1.灭火器的检查与维护应由相关技术人员承担。
2.每次送修的灭火器数量不得超过计算单元配置灭火器总数量的1/4。超出时,应选择相同类型和操作方法的灭火器替代,替代灭火器的灭火级别不应小于原配置灭火器的灭火级别。
3.检查或维修后的灭火器均应按原设置点位置摆放。
4.需维修、报废的灭火器应由灭火器生产企业或专业维修单位进行。

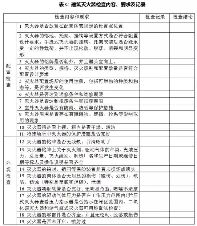
1.灭火器的配置、外观等应按表C的要求每月进行一次检查。
2.下列场所配置的灭火器,应按表C的要求每半月进行一次检查。
候车(机、船)室、歌舞娱乐放映游艺等人员密集的公共场所;堆场、罐区、石油化工装置区、加油站、锅炉房、地下室等场所。
3.日常巡检发现灭火器被挪动,缺少零部件,或灭火器配置场所的使用性质发生变化等情况时,应及时处置。
4.灭火器的检查记录应予保留。


1.存在机械损伤、明显锈蚀、灭火剂泄露、被开启使用过或符合其他维修条件的灭火器应及时进行维修。
2.灭火器的维修期限:

有下列情况之一的灭火器应报废:
1.筒体严重锈蚀,(锈蚀面积大于、等于筒体总面积的1/3,表面有凹坑;
2.筒体明显变形,机械损伤严重;
3.器头存在裂纹,无泄压机构;
4.筒体为平底等结构不合理;
5.没有间歇喷射机构的手提式;
6.没有生产厂名称和出厂年月,包括铭牌脱落,或虽有铭牌,但已看不清生产厂名称,或出厂年月钢印无法识别;
7.筒体有锡焊、铜焊或补缀等修补痕迹;
8.被火烧过。
灭火器出厂时间达到或超过表5.4.3规定的报废期限时应报废。

灭火器报废后,应按照等效替代的原则进行更换。
手提式干粉灭火器(贮气瓶式)———8年;
手提贮压式干粉灭火器———10年;
手提式1211灭火器———10年;
手提式二氧化碳灭火器———12年;
推车式化学泡沫灭火器———8年;
推车式干粉灭火器(贮气瓶式)———10年;
推车贮压式干粉灭火器———12年;
推车式1211灭火器———10年。
消防月马上到了
为了保障灭火器能够安全使用
并及时有效的扑灭初期火灾
快检查一下你的灭火器吧
杜绝灭火器成为伤人利器的可能







