应急厅函〔2020〕299号
各省、自治区、直辖市应急管理厅(局),新疆生产建设兵团应急管理局,有关中央企业:
为加强有限空间作业安全管理,提高有限空间作业人员安全防范意识和安全技能,遏制有限空间作业安全事故多发频发势头,应急管理部组织编制了《有限空间作业安全指导手册》和4个专题系列折页,现予印发。请各级应急管理部门指导督促有关生产经营单位和从业人员学习使用。使用中遇到的问题和意见建议,请联系应急管理部安全基础司(联系人及电话:汪文广、赵德,010-64464067)。
应急管理部办公厅
2020年10月29日
《有限空间作业安全指导手册》



















































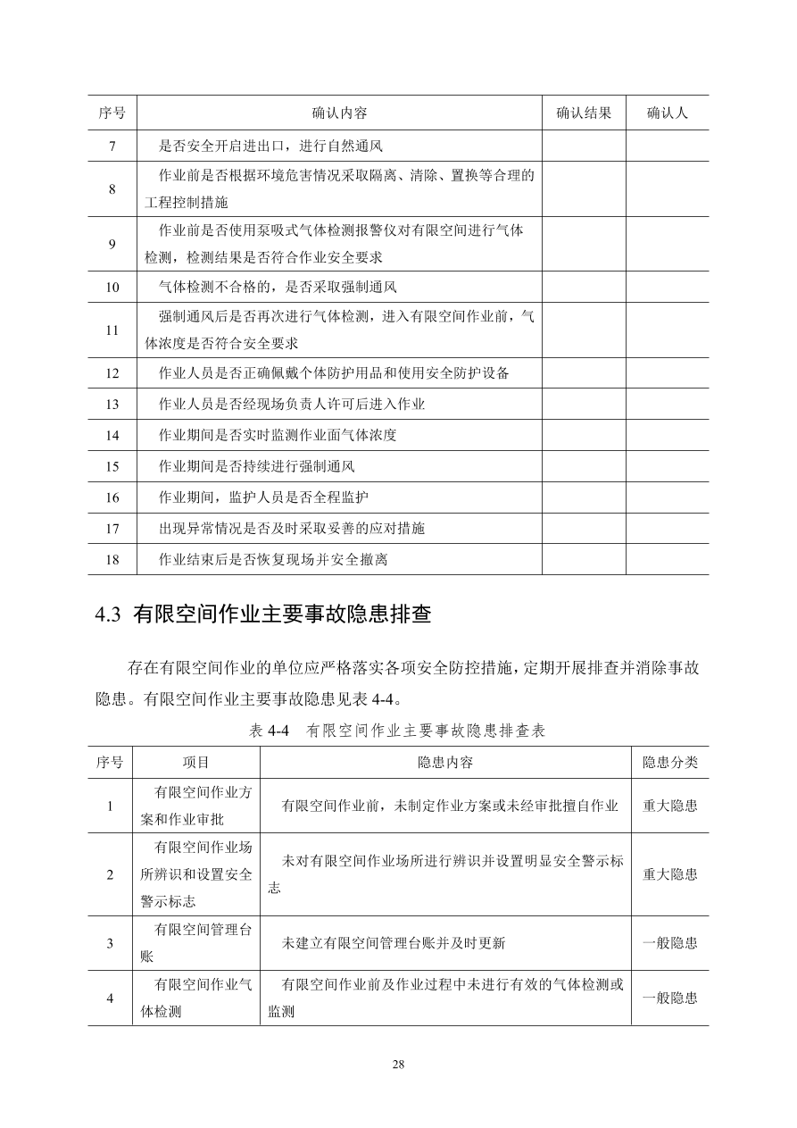
4个专题系列折页














