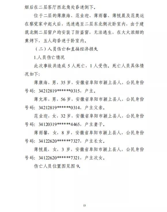
2020年3月23日22时9分许,安徽阜阳市颍上县慎城镇江心洲社区发生一起较大火灾事故,造成5人死亡、1人受伤。直接经济损失40.47 万元。
23日22时38分,颍上县消防救援大队接到报警,慎城镇江心洲社区一居民住房发生火灾,现场6人被困。经全面搜救,6人送医院抢救,其中5人经抢救无效死亡,1人正在全力抢救中。
近日
安徽省应急管理厅公布了
《阜阳市颍上县“2020•3•23”较大火灾事故调查报告》
通报了事故原因和性质的认定、
对责任人员和责任单位的处理建议
提出事故防范措施

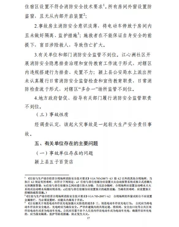
调查报告认定,事故的直接原因为:两轮电动自行车线路短路引发火灾。事故的间接原因为:事故店铺违规改变房屋原有居住属性和功能布局;经营区与住宿区设置不符合消防安全技术要求,所有房间外窗设置防盗窗,且无从内部开启装置;事故房主消防安全意识淡薄,将电动车停放于房间内且未做好隔离、监护措施,盲目施救导致伤亡扩大;有关单位和部门消防安全监管不到位;地方政府督促、指导有关部门履行消防安全监管职责不到位。
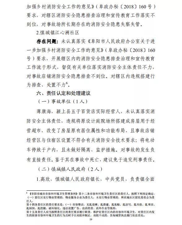
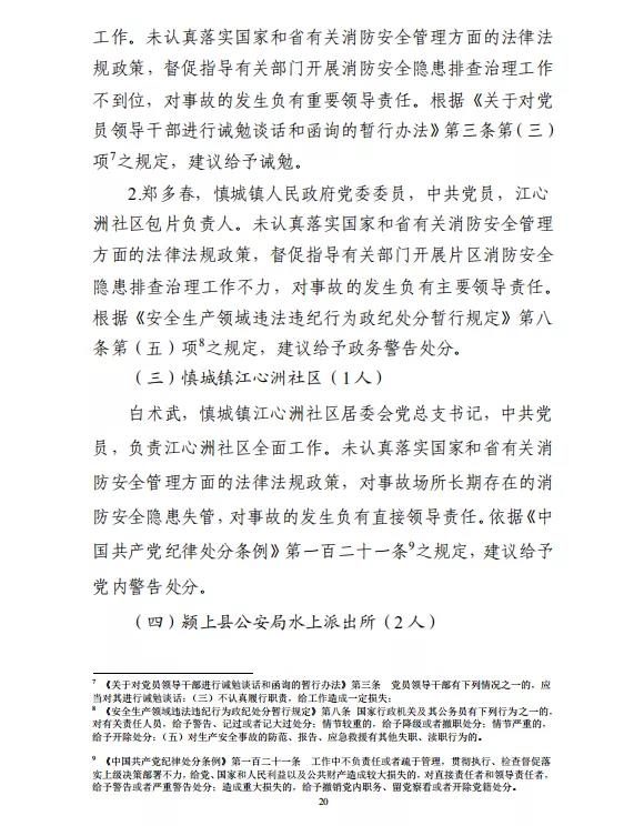
调查报告提出,薄康海对事故发生负有直接责任,鉴于其已在事故中死亡,建议免于追究刑事责任;对事故相关政府、部门(单位)等5名人员分别给予相应的党纪政务处分和实施组织处理;责成江心洲社区向慎城镇人民政府作出深刻书面检查;责成颍上县公安局水上派出所向颍上县公安局作出深刻书面检查;责成慎城镇人民政府向颍上县人民政府作出深刻书面检查。
在事故防范措施建议中调查报告要求:阜阳市和颍上县政府及有关部门一要提高政治站位,强化安全责任落实;二要切实履职尽责,全面排查火灾隐患;三要加强宣传教育,增强逃生自救能力。
调查报告原文
































