重磅!安全生产法(修正草案)征求意见
2021-02-01 17:13:17
中国人大网、中国安全生产网
近日
中国人大网发布了
安全生产法(修正草案)征求意见
安全生产法(修正草案)征求意见
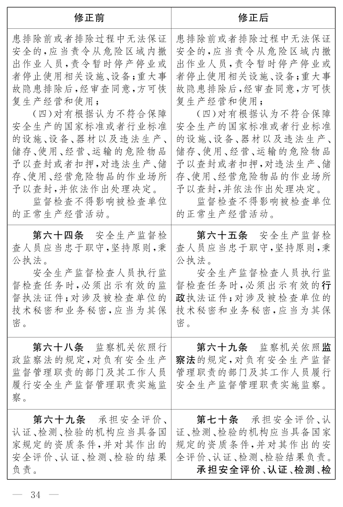
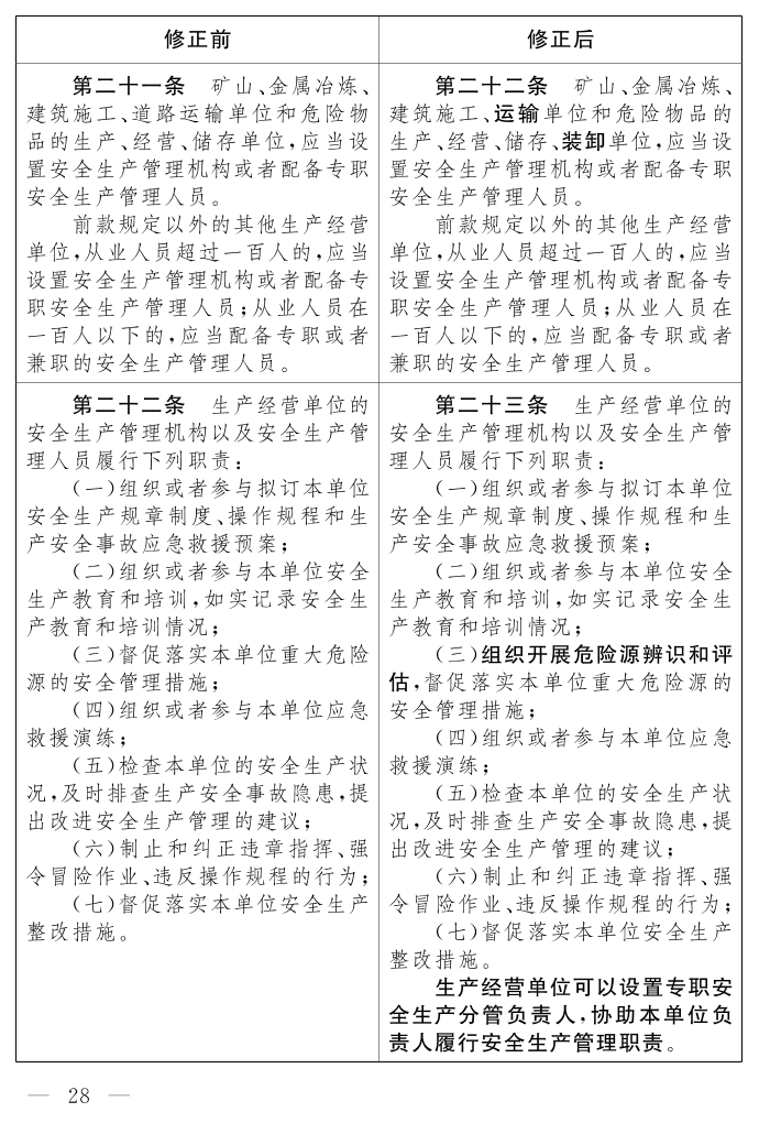
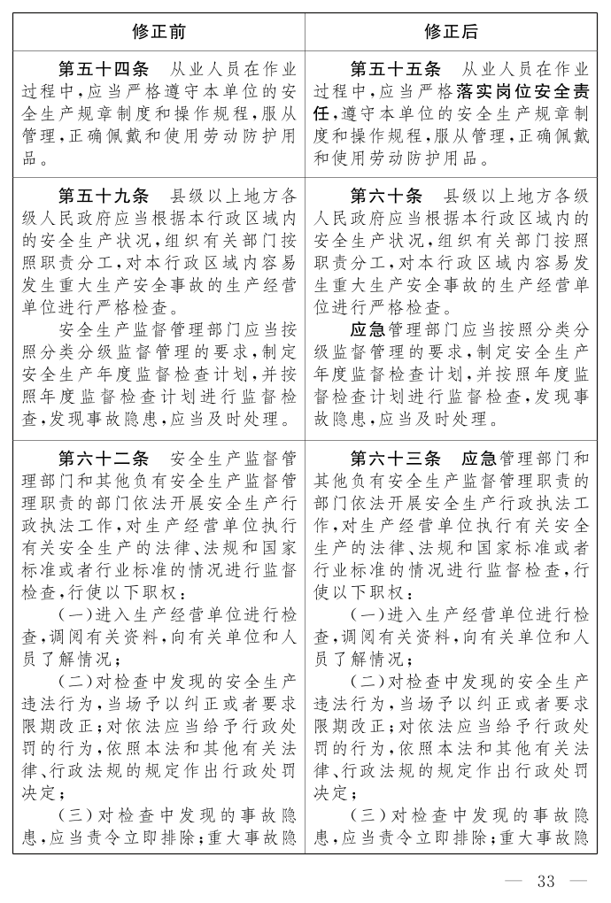
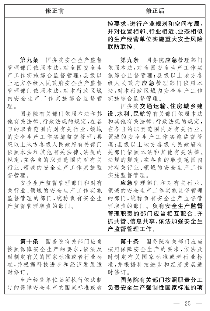
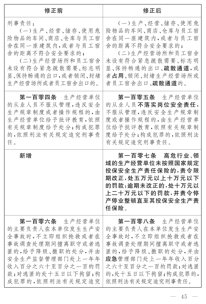
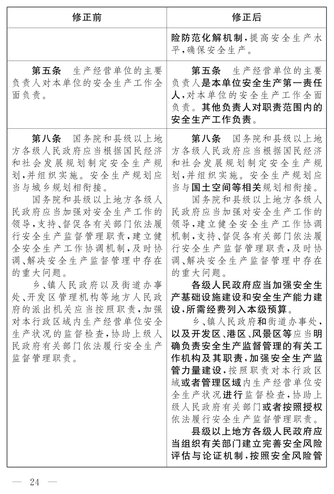
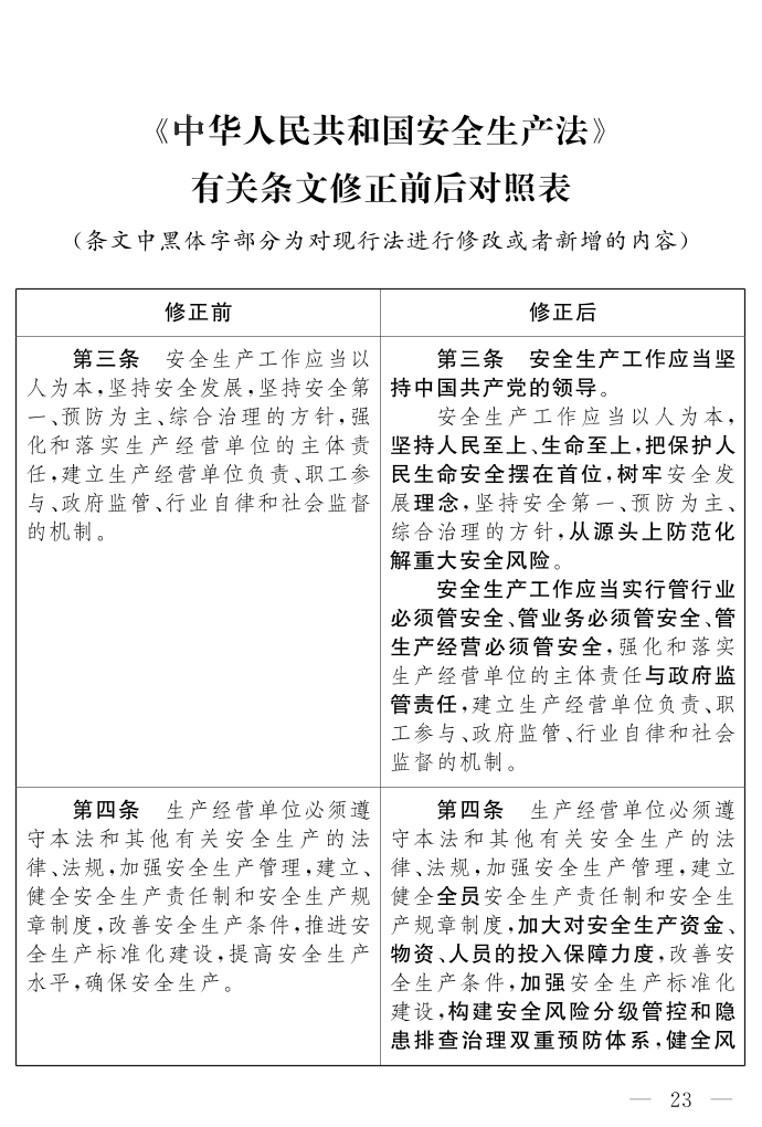
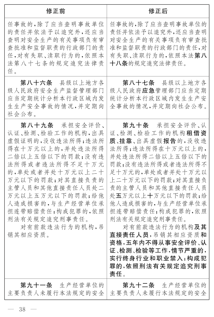
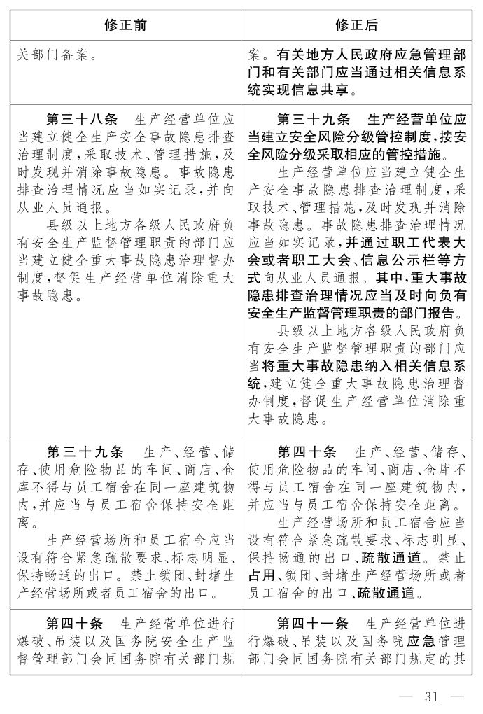
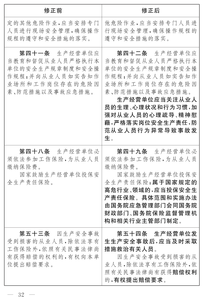
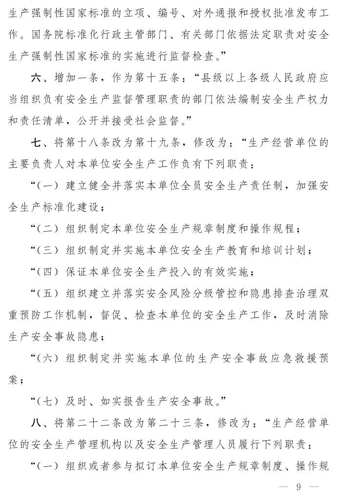
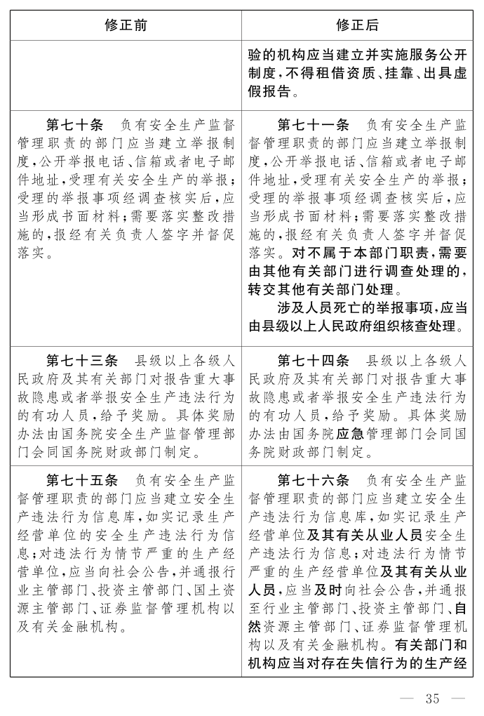
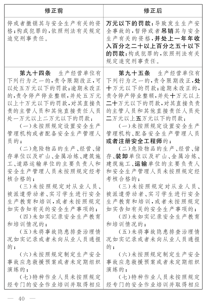
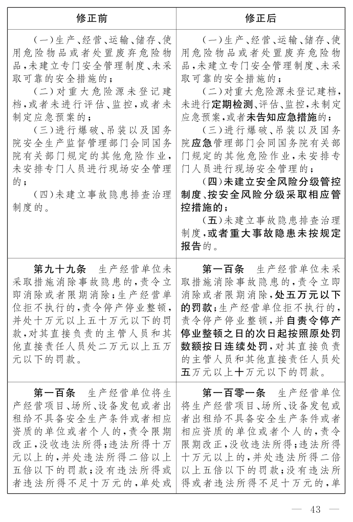
第十三届全国人大常委会第二十五次会议对《中华人民共和国安全生产法(修正草案)》进行了审议。现将《中华人民共和国安全生产法(修正草案)》在中国人大网公布,社会公众可以直接登录中国人大网(www.npc.gov.cn)提出意见,也可以将意见寄送全国人大常委会法制工作委员会(北京市西城区前门西大街1号,邮编:100805。信封上请注明安全生产法修正草案征求意见)。征求意见截止日期:2021年2月25日。
热门评论
打开学习强安查看更多评论
热门推荐
重磅!安全生产法(修正草案)征求意见
2021-02-01 17:13:17
放火,为跳广场舞?
2021-02-01 14:56:19
一图读懂丨近期全国安全生产形势
2021-02-01 14:33:18
一图读懂丨2021年如何防范化解重大安全风险
2021-02-01 14:34:49
年货买买买!这份安全囤货指南,请查收!
2021-02-01 14:32:59
应急管理部党委召开2020年度民主生活会
2021-01-30 11:25:19
应急管理部召开硝化企业专家指导服务反馈培训视频会
2021-01-30 11:24:26
一图读懂丨近5年重特大事故整改措施落实“回头看”
2021-01-30 11:37:29
实录丨近5年重特大事故整改措施落实“回头看”新闻发布会
2021-01-30 11:28:36
最高检举行“筑牢生产安全底线,守护生命财产平安”新闻发布会
2021-01-29 15:09:04
没看够!下载个学习强安呗!
学习强安
居安思危,思则有备
立即打开
×