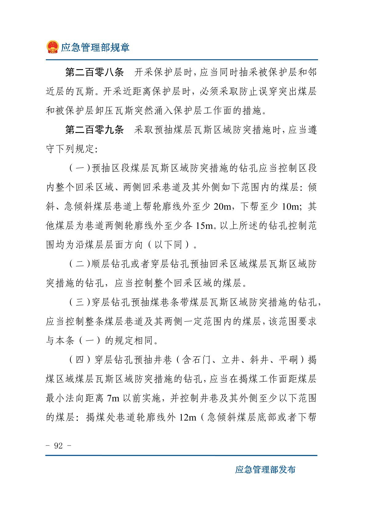
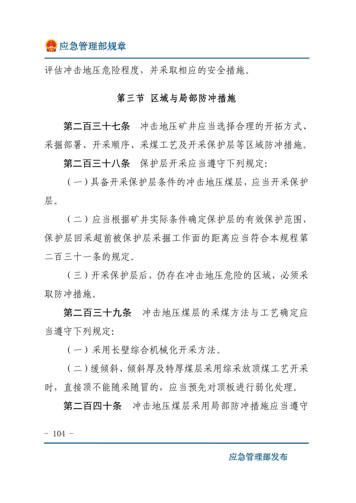
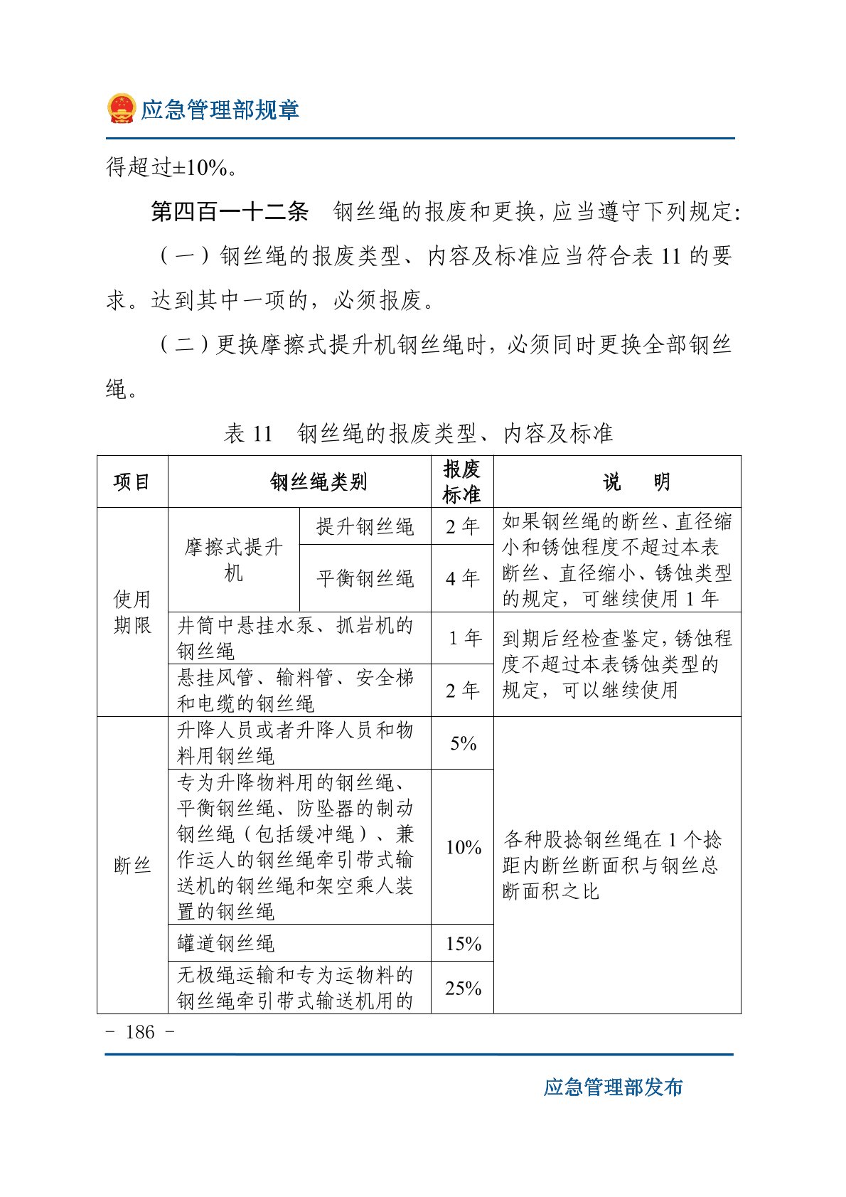
煤矿安全规程
2022-12-06 11:11:08
学习强安
热门评论
打开学习强安查看更多评论
热门推荐
水利部办公厅关于印发水利工程生产安全重大事故隐患清单指南(2021年版)的通知
2023-06-08 09:27:32
地质灾害防治单位资质管理办法
2023-05-26 10:51:16
注册安全工程师职业资格制度规定(应急〔2019〕8号)
2023-05-29 17:29:04
生产安全事故调查报告编制指南(试行)
2023-03-17 10:34:56
关于开展深圳市2022年度安全应急专业高级职称评审工作的通知
2023-03-03 19:00:34
矿山救护队标准化定级管理办法
2022-12-30 13:47:07
《企业安全生产费用提取和使用管理办法》
2023-05-25 17:56:33
煤矿企业安全生产许可证实施办法
2022-12-06 11:11:53
煤矿安全规程
2022-12-06 11:11:08
煤矿重大事故隐患判定标准
2022-12-05 11:48:12
没看够!下载个学习强安呗!
学习强安
学安全知识,用学习强安
立即打开
×