征求意见!事关危险化学品重大危险源安全监管

2023-11-13 18:26:21 

关于公开征求《危险化学品重大危险源安全监督管理规定(修订草案征求意见稿)》意见的通知


为了加强危险化学品重大危险源的安全监督管理,防止和减少危险化学品事故,保障人民群众生命财产安全,我部组织对《危险化学品重大危险源监督管理暂行规定》(国家安全生产监督管理总局令第40号)进行修订,形成了《危险化学品重大危险源安全监督管理规定(修订草案征求意见稿)》。现就修订草案征求意见稿向社会公开征求意见。公众可以通过以下途径和方式提出反馈意见:


1.登录中华人民共和国司法部 中国政府法制信息网(www.moj.gov.cn、www.chinalaw.gov.cn),进入首页主菜单的“立法意见征集”栏目提出意见。


2.电子邮箱:yjbzfs@163.com。


意见反馈截止时间为2023年12月7日。


附件:


1.危险化学品重大危险源安全监督管理规定(修订草案征求意见稿)

2.关于《危险化学品重大危险源安全监督管理规定(修订草案征求意见稿)》的说明

3.《危险化学品重大危险源安全监督管理规定》修订前后对照表


应急管理部政法司

2023年11月7日


关于《危险化学品重大危险源安全监督管理规定(修订草案征求意见稿)》的说明


为了加强危险化学品重大危险源的安全监督管理,防止和减少危险化学品事故,保障人民群众生命财产安全,我部组织对《危险化学品重大危险源监督管理暂行规定》(国家安全生产监督管理总局令第40号)进行了修订,形成了《危险化学品重大危险源安全监督管理规定(修订草案征求意见稿)》(以下简称修订草案)。有关情况说明如下:


一、修订必要性


为贯彻落实《中华人民共和国安全生产法》《危险化学品安全管理条例》有关要求,《危险化学品重大危险源监督管理暂行规定》(国家安全生产监督管理总局令第40号)于2011年出台实施,成为预防危险化学品重特大事故发生的重要规章。为配合2014年《中华人民共和国安全生产法》的修订实施,2015年对《暂行规定》进行了局部条款修订,规范危险化学品重大危险源的监督管理。


按照党的二十大关于“推动公共安全治理模式向事前预防转型”的要求,突出加强重大危险源安全监管,突出抓安全风险的源头防控、常态管控、监测预警。应急管理部建立了危险化学品安全生产风险监测预警系统,全国7000多家企业的2万余个一、二、三、四级危险化学品重大危险源已全部接入系统,利用危险化学品安全生产风险监测预警系统,实施数字化智能化监管,提升重大危险源信息化管控水平。从2020年开始建立完善了危险化学品重大危险源“消地协作”联合监管机制,每年组织开展两次重大危险源联合督导检查,整改消除了一大批风险隐患。组织企业建立重大危险源安全包保责任制,企业明确每处重大危险源的主要负责人、技术负责人、操作负责人的安全包保责任,纳入政府部门日常监管和执法检查范畴。修改后的《中华人民共和国安全生产法》已于2021年9月1日起施行,需要修改有关规定进行衔接。


鉴于《危险化学品重大危险源监督管理暂行规定》已实施十余年,部分内容不能适应当前危险化学品安全管理的需要。同时,近年来危险化学品安全监管实践中行之有效的措施需要上升为规章规定,因此,亟需对《暂行规定》进行修订。


二、修订过程


前期,我部在征集各省级应急管理部门修改建议的基础上起草了修订草案初稿;将初稿发出征求了部分重点省份应急管理部门和有关中央企业意见,结合反馈意见对修订草案初稿修改完善;后来将修订草案发出征求各省级应急管理部门和部机关有关司局的意见建议,综合有关方面意见作了进一步研究修改,形成了目前的修订草案。


三、主要修订内容


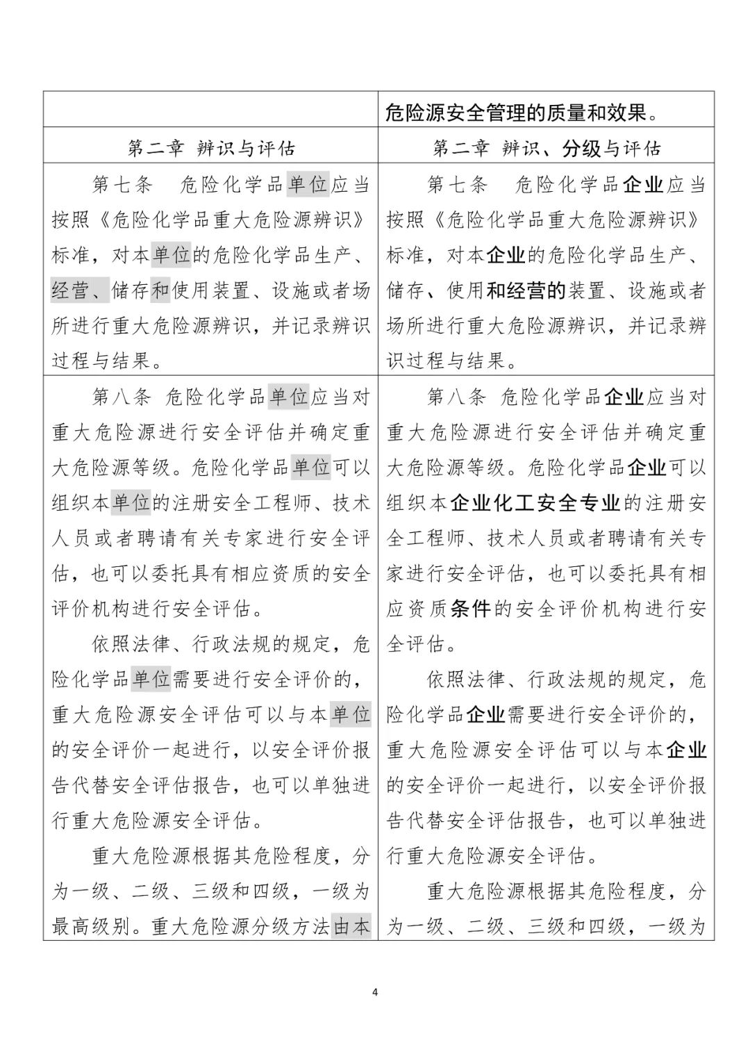
修订草案共6章、44条,主要修订内容有:


(一)完善了规章名称和适用范围。本规章实施十多年,相关规定和要求已经运行比较成熟,删除规章名称中的“暂行”。根据《中华人民共和国安全生产法》和应急管理部门安全监管职责,并与有关危险化学品生产、经营安全的现行部门规章相衔接,明确规章适用范围是从事危险化学品生产、储存、使用和经营的企业。(第二条)


(二)优化了重大危险源辨识、分级及安全评估要素。有关辨识分级和评估要求与《危险化学品重大危险源辨识》(GB18218)、《危险化学品生产装置和储存设施风险基准》(GB36894)、《危险化学品生产装置和储存设施外部安全防护距离确定方法》(GB/T37243)进行衔接,不再保留《暂行规定》的附件1、附件2。《最高人民法院 最高人民检察院关于办理危害生产安全刑事案件适用法律若干问题的解释》(法释〔2015〕22号)规定,3人以上重伤事故与亡人事故均属于后果严重的情形。因此,新增规定企业发生3人以上重伤事故的应当重新进行辨识、分级及安全评估。(第八条、第九条、第十一条)


(三)突出强化了利用信息化手段实施重大危险源安全监管和监测预警。明确应急管理部门建立完善危险化学品重大危险源安全风险监测预警等信息化系统,危险化学品企业接入监测预警系统,实现重大危险源监测预警、备案核销、统计分析的信息化管理。强化“互联网+监管”,应急管理部门运用信息化手段开展在线巡查抽查工作。(第六条、第十三条、第二十五条、第二十七条、第二十八条、第三十二条、第三十三条)


(四)进一步完善重大危险源监管工作机制。落实安全包保责任制度,实施开车前安全风险自查评估。固化“消地协作”联合工作机制,要求企业开展安全风险分级管控和隐患排查治理双重预防工作机制数字化建设并有效运行。(第四条、第十二条、第十六条、第二十条、第三十三条、第三十五条)


(五)严格重大危险源企业及有关责任人员安全生产违法行为的处罚。依据《中华人民共和国安全生产法》《中华人民共和国行政处罚法》《国务院关于进一步贯彻实施〈中华人民共和国行政处罚法〉的通知》等有关法规,增加监测监控系统和有关数据不符合规定、未将监测监控有关数据接入监测预警系统或者未有效运行、开车前未进行安全风险自查评估、关闭监控、篡改数据信息、对属于7种重大隐患情形违法行为的处罚。(第三十八条、第三十九条、第四十一条)



(如有侵权请联系删除)

一审:曾瑜梅

二审:蒋华

三审:汤宇英