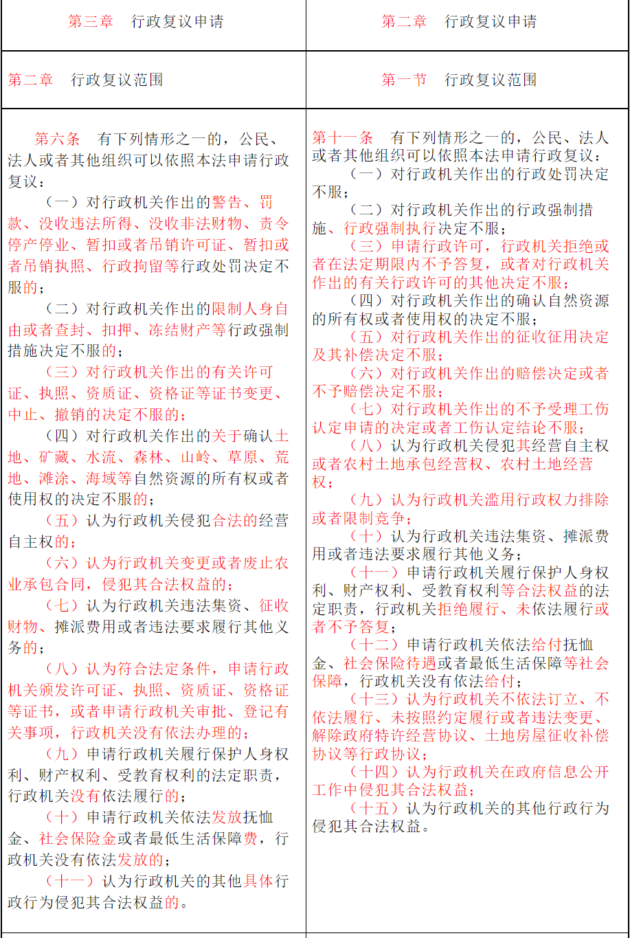
《中华人民共和国行政复议法》新旧条文对照表
2023-09-05 11:27:07
龙岗
《中华人民共和国行政复议法》新旧条文对照表
来源:
法治政府研究院
、
法治教育网
编辑:龙岗区应急管理
热门评论
打开学习强安查看更多评论
热门推荐
《中华人民共和国行政复议法》新旧条文对照表
2023-09-05 11:27:07
新修订的行政复议法自2024年1月1日起施行!新法有哪些特点和亮点?
2023-09-05 11:25:40
“万能”插座?禁用!
2023-09-05 11:23:53
列车停运!台风“海葵”或登陆粤闽沿海
2023-09-04 14:09:57
老师,这次作业是真的被烧了
2023-09-04 10:51:53
森林防灭火宣传月 | 引发森林火灾将承担法律责任
2023-09-04 10:45:34
开学安全提示│开开心心上学 安安全全到家
2023-09-04 10:45:05
转移避险、快速处置……龙岗区成功防御台风“苏拉”恢复秩序,无人员伤亡
2023-09-02 13:15:12
苏拉已登陆,台风预警信号降级为蓝色,“五停”解除。降雨持续,请注意防范地质灾害
2023-09-02 10:24:28
龙岗区150所应急避难场所全面开放!有需要的市民可自行前往
2023-09-01 16:26:54
没看够!下载个学习强安呗!
学习强安
学安全知识,用学习强安
立即打开
×