【最新】春节后复工安全培训、工作方案、检查重点
2022-02-09 09:23:48 罗湖

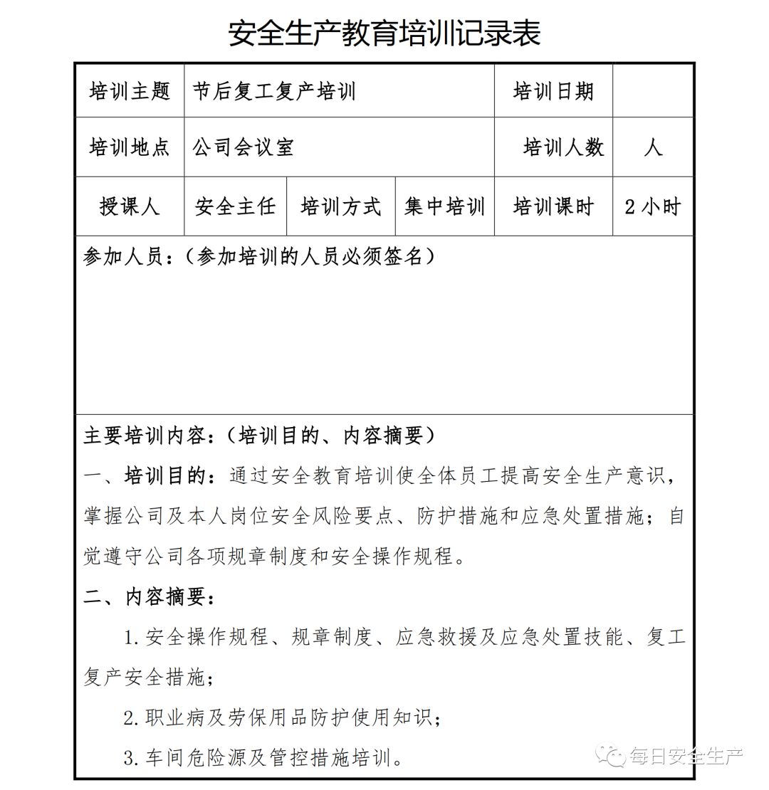
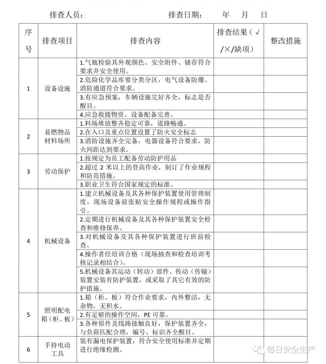
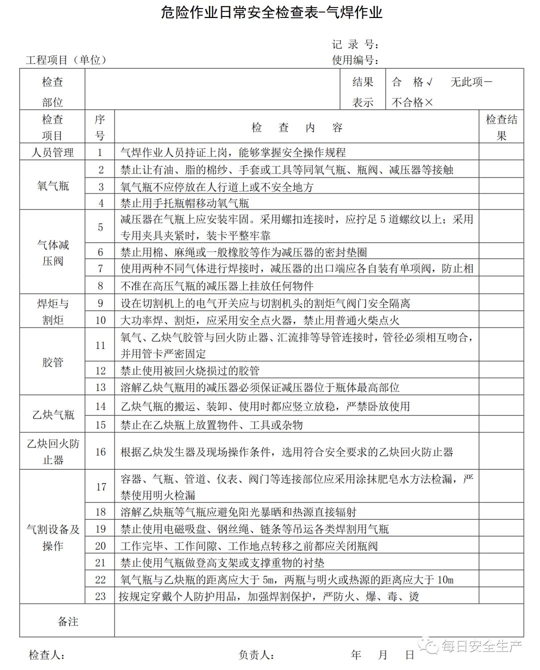
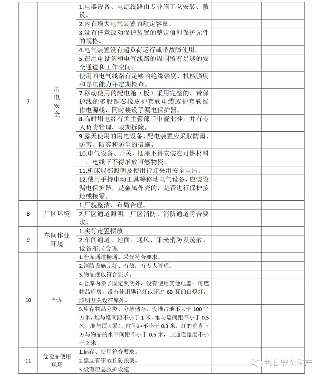
(以上仅为PTT部分页面,文末可下载完整PTT文件)组织开展岗位安全责任承诺,明确企业负责人、安全负责人、部门负责人、作业长、班组长、员工的安全责任,做到以岗定责、按责履职。树立“责任不落实是最大的隐患”的理念,自觉融入日常生产工作中,认真遵守各项安全管理规章制度。企业要对新入厂员工和转岗员工进行“三级”安全教育培训;要对节后返回原岗位工作的员工进行一次安全知识再教育再培训,唤醒返岗员工安全生产意识,提高安全操作技能,让员工心理意识从放假过渡到工作上来;要严格审核特种作业人员资格,确保持证上岗,对特种作业人员进行岗位安全教育。同时,针对员工可能出现的“假期综合症”带来的风险,要加以预防和控制,减少因人为操作失误引发的生产安全事故。班组是企业安全管理的基本单元,是安全管理的“前沿阵地”,抓好班组安全建设至关重要。各单位要组织、指导和督促生产班组开展一次安全专题班前会,班组长带领班组成员作出安全承诺,开展交心谈话,了解节后大家的身体和心理状态,一起分析工作中面临的风险,相互提醒,自觉做到“四不伤害”。企业应在复工前对各类起重机械、生产车辆、动力管线、电气设备、手动工具进行全面检查、检修、检测,确保设备设施正常、安全运行。加强对脚手架、高处和临边孔洞安全防护、支撑防护、通风照明、应急通道等进行检查,确保安全可靠。应根据自身实际,彻底排查现场隐患,有效预防各类事故发生。企业管理人员应多到现场检查设备设施安全运行情况,加强员工劳动防护用品的正确佩戴和使用情况检查、监督,并与员工加强沟通交流,及时了解员工的思想状况。同时,企业节后复工复产进行线路检修、清洁卫生时要督促员工注意加强安全防护。清洗化粪池、污水池、罐体等有限空间要严格执行有限空间有关规定;特别是禁止违规使用天那水、白电油等易燃易爆有机溶剂擦洗地板、清洁机器,避免引起火灾事故,如必须使用,则须经过审批,并严格做好防护措施。一线执法人员要加强安全生产执法巡查,督促企业落实安全生产主体责任,确保复工复产安全;同时深入企业,指导督促企业加强安全管理,对存在安全隐患不满足开工条件的,要严格按照法律法规予以查处;各生产企业要结合节后安全生产工作特点,开展形式多样的安全生产宣传和教育培训活动,提高各类从业人员的安全防范意识和能力,预防安全事故发生。利用班前会和安全例会,以节日期间值班员工认真坚守岗位为榜样,教育员工尽快把心收回来,尽快收拾心情,全身心投入工作,让节日里蓄积的能量充分发挥到工作中,以崭新的面貌面对接下来的工作。用责任收心即要以对工作高度的责任心来约束自己,将思想统一至接下来的工作部署上来,将心收到各自的岗位上来。每个员工都要认真负责抓好每一项工作落实,更要把握过程、规范管理、执行到位。而这些,都需要我们振奋精神,投入百倍努力推进工作开展,不能有一丝懈怠、一分懒惰。单位领导要引导每个员工理清思路、尽早打算、统筹安排、务实工作,既要认真思考、周密安排,又要将各项工作措施尽早启动、及早推进、赶早努力、务求实效,才不会延误接下来的工作进展,才会使工作呈现出新的气象,使接下来工作再上一个台阶。节假日前后由于员工思节度假人心涣散、精力不集中,往往是造成各种事故的根源,要利用本单位或外单位类似的事故案例,进行警示教育,提醒人们做好安全工作,重视生产安全通过各类安全教育工具、平台进行安全教育,或是开展安全体验。来源:广东安全生产杂志
打开学习强安查看更多评论
没看够!下载个学习强安呗!
学习强安
居安思危,思则有备
立即打开
×