
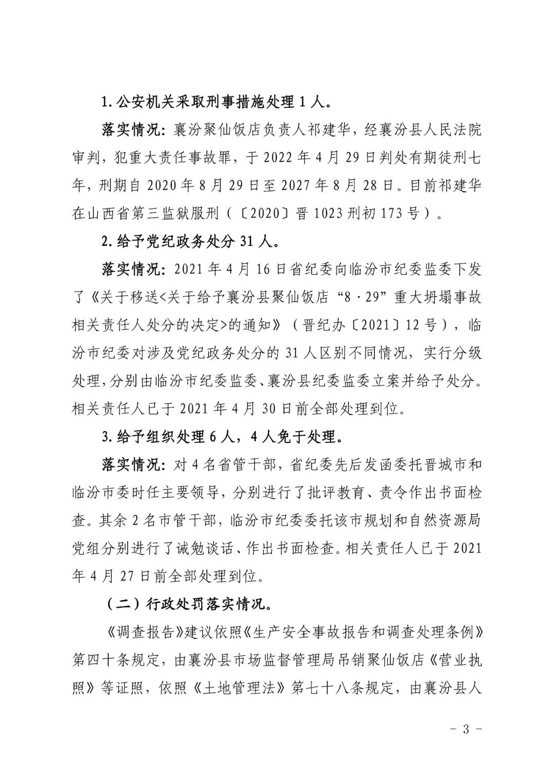
2020年8月29日9时40分许,山西临汾市襄汾县陶寺乡陈庄村聚仙饭店发生坍塌事故,造成29人死亡、28人受伤,直接经济损失1164.35万元。

日前,山西省应急管理厅发布《临汾市襄汾县聚仙饭店“8·29”重大坍塌事故防范和整改措施落实情况评估报告》(以下简称评估报告)。
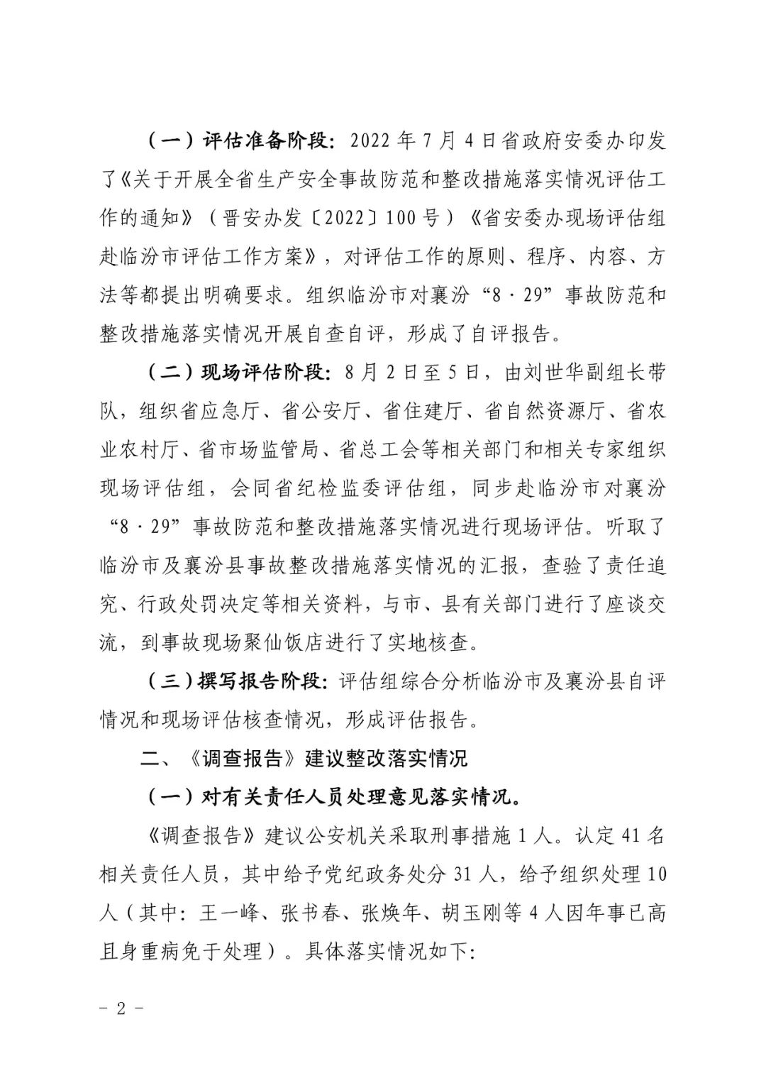
按照山西省政府对《临汾市襄汾县聚仙饭店“8·29”重大坍塌事故调查报告》批复要求,山西省安委办成立了由省安委办主任、省应急厅厅长王启瑞担任评估组组长,省安委办副主任、省应急厅副厅长刘世华任副组长,省有关部门和临汾市人民政府及相关专家组成省安委办评估组,会同省纪委监委评估组,对临汾市襄汾县聚仙饭店“8·29”重大坍塌事故防范和整改措施落实情况进行了评估。评估报告显示,襄汾聚仙饭店负责人祁建华,经襄汾县人民法院审判,犯重大责任事故罪,于2022年4月29日判处有期徒刑七年,刑期自2020年8月29日至2027年8月28日。目前祁建华在山西省第三监狱服刑。2021年4月16日省纪委向临汾市纪委监委下发了《关于移送<关于给予襄汾县聚仙饭店“8·29”重大坍塌事故相关责任人处分的决定>的通知》,临汾市纪委对涉及党纪政务处分的31人区别不同情况,实行分级处理,分别由临汾市纪委监委、襄汾县纪委监委立案并给予处分。相关责任人已于2021年4月30日前全部处理到位。第一条 为认真贯彻落实党中央、国务院决策部署,充分发挥事故调查处理对加强和改进安全生产工作的促进作用,督促生产安全事故防范和整改措施有效落实,从根本上消除事故隐患、从根本上解决问题,防范生产安全事故发生,保障人民群众生命安全,根据《中华人民共和国安全生产法》《中共中央 国务院关于推进安全生产领域改革发展的意见》等有关规定,制定本办法。第二条 生产安全事故调查报告提出的防范和整改措施落实情况的评估工作适用本办法。法律、行政法规另有规定的,从其规定。第三条 事故结案后10个月至1年内,负责事故调查的地方政府和国务院有关部门要组织开展评估,具体工作可以由相应安全生产委员会或安全生产委员会办公室组织实施。第四条 评估工作组原则上由参加事故调查的部门组成,可以邀请相应纪检监察机关按照职责同步开展工作。根据工作需要,可以聘请相关专业技术服务机构或专家参加。评估工作跨行政区域的,相关地方应当积极配合并提供有关情况和资料。第五条 评估工作组依据生产安全事故调查报告,逐项对照防范和整改措施建议,重点评估以下内容:(一)事故发生单位、相关企业和有关政府、部门落实事故防范和整改措施采取的具体举措以及工作成效;树牢安全发展理念,健全安全生产责任制,吸取事故教训,举一反三加强安全生产工作情况;(二)对事故责任单位和责任人员行政处罚建议等落实情况。纪检监察机关参加评估工作的,对有关部门处理意见和有关公职人员责任追究落实情况进行评估。(一)资料审查。对照事故调查报告和结案通知要求,对事故涉及的地方政府和有关部门提交的事故防范和整改措施落实情况报告进行核查;(二)座谈问询。了解事故涉及的有关地方政府、相关部门和单位整改工作开展情况;(三)查阅文件。对事故整改涉及的有关会议纪要、文件资料、相关文书、财务凭证、人事档案等进行核实;(四)走访核查。赴责任人员单位或羁押场所核查有关情况,赴相关地区和单位、涉事企业、同类企业实地检查整改落实情况。第七条 评估工作组对现场检查中发现的安全隐患和违法违规问题,应当及时反馈地方政府和有关部门,并提出整改落实建议。第八条 现场评估工作结束后,评估工作组要形成评估报告。评估报告主要内容应当包括评估工作过程、总体评估意见、事故防范和整改措施落实情况、评估发现的主要问题和相关工作建议等,并附问题清单、工作建议清单以及经验做法清单。评估报告起草过程中,应当充分听取参加评估工作组的有关部门意见。第九条 评估工作组按程序向组织开展事故防范和整改措施落实情况评估工作的地方政府或国务院有关部门提交评估报告。第十条 组织评估工作的地方政府应当依据评估报告,向有关地区和部门反馈评估情况,并将评估报告报送上一级安全生产委员会办公室备案。评估工作由国务院有关部门组织开展的,评估报告要抄报国务院安委会办公室。特别重大事故的评估报告,由国务院安委会办公室报送国务院安全生产委员会,并向相关省级安全生产委员会反馈。第十一条 组织评估工作的地方政府或国务院有关部门对发现问题的处理:(一)发现事故防范和整改措施未落实、落实不到位或存在其他问题的,应当向相关地方政府和部门交办整改工作任务并持续跟踪、督促整改;(二)对重大问题悬而不决、重大风险隐患久拖不改,涉嫌失职渎职的,依法依规移交地方党委政府和纪检监察机关严肃追责问责;(三)发现对有关公职人员处理意见不落实以及追究刑事责任工作明显滞后的,向地方党委和相应纪检监察机关、人民法院和人民检察院通报情况,商请督促落实。第十二条 评估报告应当通过媒体或以政府信息公开方式及时向社会全文公开发布,接受社会监督。第十三条 各省级安全生产委员会以及法律法规规定的省级以上事故调查牵头部门可以根据本办法制定相应细化规定。来源:应急管理部、山西省应急管理厅、广东安全生产杂志