2022年9月2日11时许,位于东莞市清溪镇长山头村红门山工业区一处旧的闲置厂房发生一起较大火灾事故,过火面积约14600平方米,造成7人死亡,5人受伤,烧损部分建筑结构、机器设备及物品一批,直接经济损失约1048.39万元。
近日,东莞市政府批复同意了东莞市清溪镇“9·2”较大火灾事故调查报告。经事故调查组调查认定,东莞市清溪镇“9·2”较大火灾事故是一起由于企业消防安全主体责任不落实,违章动火作业而引发的生产安全责任事故。
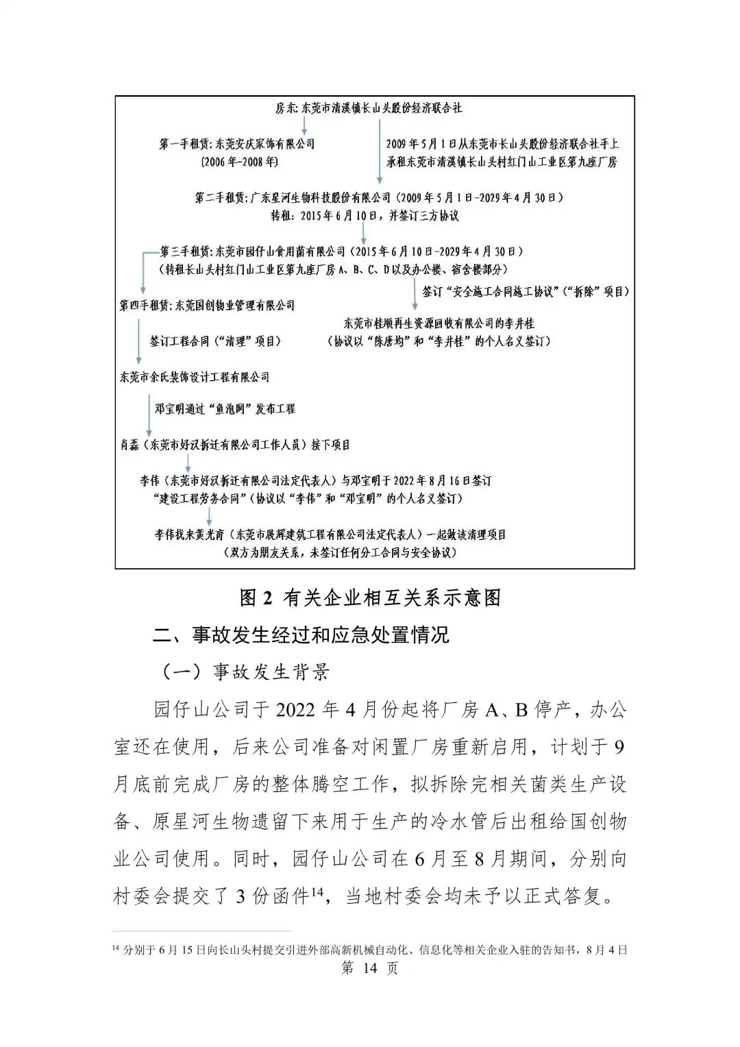
东莞市园仔山食用菌有限公司(涉事厂房出租方)雇用东莞市桂顺再生资源回收有限公司李*桂施工队7人(李*桂、彭*金、刘*明、邓*德、李*武、曾*林、欧*得)对厂房金属管线进行切割拆除以2100元/吨卖出。当日,厂区内有桂顺公司7人、余氏装饰公司13人、园仔山公司3人共27人在作业。
8时许,施工队操作钩机进场开始铲泡沫墙。
8时19分,赖*园(园仔山公司法人)将园区全部的视频监控摄像头关闭,园区内所有监控摄像头停止工作。厂房A二楼内的彭*金(遇难者)、刘*明(遇难者)、邓*德(遇难者)在进行切割作业,刘*彬(遇难者)在操作挖掘机清理墙壁、顶棚上的聚氨酯泡沫保温材料。有7人听到厂房A二楼传来轰燃声音,通过视频监控可见此时二楼的烟雾和火势迅速向四周蔓延。
厂房A二楼内的彭*金、刘*明、邓*德往电梯方向逃生,彭*金遇难于电梯井后侧处,邓*德遇难于电梯东面靠窗处。
厂房A一楼的李*桂(遇难者)和欧*得(遇难者)在得知二楼发生火灾后乘坐电梯上至二楼查看,李*桂、欧*得与逃生至电梯内的刘*明一同遇难于电梯内,事发时电梯停于二楼。

△厂区鸟瞰图
刘*彬往厂房B二楼方向逃生,遇难于厂房A与厂房B二楼连廊处。
厂房A三楼的黄*彪、周*荣、李*平、周*东、陈*谋、吴*林(遇难者)往三楼西北侧逃生,黄*彪、周*荣、李*平、周*东、陈*谋从三楼自行开设的废物清倒口跳至二楼搭建的连廊顶部走到厂房D逃生成功,吴*林(遇难者)未从三楼自行开设的废物清倒口跳下,后遇难于三楼北侧楼梯口。
1. 事故直接原因:
桂顺公司雇用无特种作业操作证人员,违规使用射吸式割炬(气割枪)在园仔山公司厂房A第二层中部区域对金属管道吊架进行切割作业时,割炬火焰引燃聚氨酯泡沫保温材料,并发生轰燃蔓延成灾。

2. 事故蔓延扩大原因:
涉事厂房A和厂房B建筑内部使用了大量的聚氨酯泡沫、聚乙烯泡沫等保温材料,每层建筑面积为3500平方米,火灾荷载巨大。火灾发生后,由于空间大,窗户密闭,顶棚是大量的聚氨酯泡沫,火灾燃烧迅速,异常猛烈,燃烧热值高,辐射热强,并产生大量毒害烟气。
在火灾初期发生了轰燃现象,导致原本局部的、低强度的、小范围的燃烧迅速扩展到整个空间。厂房A二楼中部起火后,约13秒即从东北侧墙壁孔洞处出现明火,火势迅速沿顶棚及墙面的聚氨酯泡沫材料向一楼和违章搭建的三楼蔓延。厂房A、B间违章搭建的钢结构连廊及厂房之间的空地堆积大量拆除聚氨酯泡沫保温材料,形成厂房A火势向厂房B蔓延的通道,违章建筑对事故的救援也造成了一定的影响,对造成事故伤亡的扩大有一定的责任。(一)依法追究刑事责任的人员
1.李*桂,男,桂顺公司的法定代表人、消防安全责任人。2.赖*园,男,园仔山公司法定代表人、消防安全责任人。3.陈*均,男,园仔山公司行政经理、消防安全管理人。4.谭*伟,男,园仔山公司保安队长、消防安全管理人。(二)予以追责问责人员
纪检监察机关对事故属地党委政府、相关职能部门公职人员共25人予以追责问责,具体如下:1. 叶锦锐,东莞市清溪镇党委书记,给予严肃批评,责令作出书面检查。2. 沈志攀,东莞市清溪镇党委副书记、镇长,给予政务警告处分。3. 林海鹏,东莞市清溪镇党委副书记,给予政务记大过处分。4. 蔡运洪,东莞市清溪镇副镇长,给予政务记过处分。5. 梁伟光,东莞市清溪镇党委委员,给予诫勉处理。6. 方国亮,东莞市消防救援支队党委委员、副支队长,根据干部管理权限,移交有关单位处理。7. 林映鹏,东莞市农业农村局党组副书记,给予严肃批评,责令作出书面检查。8. 黄龙昌,东莞市应急管理局党委委员、副局长,给予严肃批评,责令作出书面检查。9. 陈志扬,东莞市商务局党组成员、副局长,给予严肃批评,责令作出书面检查。10. 陈世光,东莞市城市管理综合执法局党组成员、副局长,给予严肃批评,责令作出书面检查。11. 邵世华,东莞市清溪消防大队大队长,根据干部管理权限,移交有关单位处理。12. 王东鲁,时任东莞市清溪消防大队大队长,给予政务记过处分。13. 徐群山,东莞市清溪镇农林水务局局长,给予政务记过处分。14. 卓华州,东莞市清溪镇农林水务局副主任,给予政务记过处分。15. 黄旭光,东莞市清溪镇应急分局局长,给予政务警告处分。16. 林琦清,东莞市清溪镇应急分局副局长,给予政务记过处分。17. 李勇辉,东莞市清溪镇经济发展局局长,给予政务警告处分。18. 黄效明,东莞市清溪镇经济发展局副主任,给予政务记过处分。19. 李德文,东莞市清溪镇城管分局局长,因其他违纪行为合并处理,给予党内警告、政务记过处分。20. 曾茂泉,时任东莞市清溪镇城管分局局长,给予党内警告处分。21. 殷自兴,东莞市清溪镇长山头村党总支书记兼村委会主任、经联社理事长,给予留党察看二年处分,并按程序终止其村委会主任、理事长职务。22. 殷满和,东莞市清溪镇长山头村安全办主任兼经联社理事,给予留党察看二年处分,并按程序终止其理事职务、免去安全办主任职务。23. 殷肇荣,东莞市清溪镇长山头村党总支委员兼村委会副主任,给予党内严重警告处分。24. 殷任华,时任东莞市清溪镇长山头村党支部书记,给予党内严重警告处分。25. 殷伟明,时任东莞市清溪镇长山头村委会主任兼经联社理事长,给予党内严重警告处分。△上下滑动查看▽

由于电焊是通过电弧将金属熔化后进行焊接,而在焊接过程中温度高达6000℃以上,容易使焊件另一端接触的可燃物着火。
在焊接作业中,炽热的火星到处飞溅。这些小火星温度较高,当飞溅到可燃物上,可能造成火灾;当接触到易爆气体时很可能引起爆炸。
一般焊割作业点与起火部位不在一个立体层面,火灾发生初期不易被发现。
电焊机的电源线在操作过程中经常拖拽、磨损,容易造成线路损坏,易发生短路引发周围可燃物起火。由于电焊作业存在诸多危险性
《中华人民共和国消防法》规定
相关作业人员
必须经专门的安全技术培训
并考核合格取得特种作业操作证后
因施工等特殊情况需要使用明火作业的,应当按照规定事先办理审批手续,采取相应的消防安全措施;作业人员应当遵守消防安全规定。进行电焊、气焊等具有火灾危险作业的人员和自动消防系统的操作必须持证上岗并遵守消防安全操作的规定。
违反规定使用明火作业或者在具有火灾、爆炸危险的场所吸烟、使用明火的,可处警告或五百元以下罚款,情节严重的,处五日以下拘留。
指示或者强令他人违反消防安全规定,冒险作业的,处十日以上十五日以下拘留,可以并处五百元以下罚款;情节较轻的,处警告或者五百元以下罚款。
电焊作业过程中需要注意些什么?










来源:东莞应急管理、广东应急管理、广东安全生产技术杂志